IMAGE

Fig. 4

ID
ZDB-IMAGE-250909-78
Source
Figures for Yin et al., 2025
Image
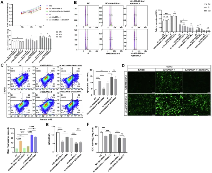
Figure Caption

Fig. 4 Effects of SLC23A2/ exogenous ROS/AA interaction on HEPM cellular oxidative stress level and cellular biology. A–C Effects of SLC23A2/ exogenous ROS/AA interaction on cell proliferation, cell cycle and apoptosis respectively. D–F Effects of SLC23A2/ exogenous ROS/AA on ROS, GSH/GSSG and SOD activity. Error bars represent SD. n = 3; ns, P > 0.05; *,P < 0.05; **,P < 0.01; ***,P < 0.001; ****,P < 0.0001. Scale bar, 100um

Acknowledgments
This image is the copyrighted work of the attributed author or publisher, and ZFIN has permission only to display this image to its users. Additional permissions should be obtained from the applicable author or publisher of the image. Full text @ J. Hum. Genet.