IMAGE

Fig. 4 - Supplemental 2

ID
ZDB-IMAGE-250825-99
Source
Figures for Wang et al., 2025
Image
Figure Caption

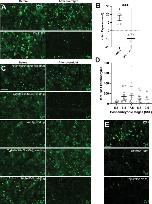
Fig. 4 - Supplemental 2 Notch reporter (Tp1) expression. (A) Images before and after treatment with DMSO and LY411575 (Notch inhibitor) in the Tg(Tp1:EGFP). (B) Treatment with LY411575 resulted in a significant overall reduction in Notch expression levels in the TP1 Notch reporter line compared to the DMSO control group (p<0.001, N=5 larvae per group). (C) Images before and after cytoneme inhibition through drug induction of cdc42DN-expression in krt4+ keratinocytes and direct inhibition of Notch signaling via drug induction of SuHDN expression in krtt1c19e+ keratinocytes, along with DMSO treatment. (D) The number of Tp1+ keratinocytes peaked during epidermal remodeling (6.5–7.5 SSL, N=58 larvae total) in zebrafish. (E) A significantly lower number of Tp1+ keratinocytes was observed in Tg(krt4:il17rd) or Tg(krt4:il17r1a1) compared to control (Figure 5C). Statistical significance was assessed by Student t test. Scale bars: 100 µm (A, C, E). Error bars indicate mean ± SEM.

Acknowledgments
This image is the copyrighted work of the attributed author or publisher, and ZFIN has permission only to display this image to its users. Additional permissions should be obtained from the applicable author or publisher of the image. Full text @ Elife