IMAGE

Fig. 4

ID
ZDB-IMAGE-250825-97
Source
Figures for Wang et al., 2025
Image
Figure Caption

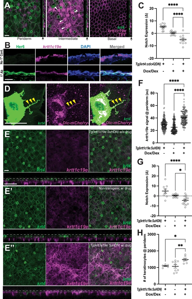
Fig. 4 Cytonemes activate Notch in undifferentiated keratinocytes. (A) Postembryonic zebrafish epidermis of Tg(krt4:lyn-EGFP;krtt1c19e:lyn-tdTomato;TP1:H2BmCherry) shows Notch responsiveness in undifferentiated keratinocytes within the intermediate layer but not in the periderm or basal layer. (B) Zebrafish Her6 protein expression in krtt1c19e+intermediate keratinocytes. A cross-sectional view of Tg(krtt1c19e:tdtomato) epidermis shows that Her6 expression overlaps with the intermediate layer marker. (C) Inhibition of cytonemes reduces Notch responsiveness in undifferentiated keratinocytes (F2, 33 = 48.27, p < 0.0001, N=36 larvae total) (Figure S5C). (D) Expression of DeltaC-mCherry fusion protein along the cytoneme (yellow arrowheads). (E–E”) Notch inhibition by expressing SuHDN in undifferentiated keratinocytes results in the disorganization of periderm (E”). (E) Properly organized periderm layer of Tg(krtt1c19e:tetGBDTRE-v2a-SuHDN;krt4:lyn-EGFP;krtt1c19e:lyn-tdTomato) without drug treatment and (E’) Tg(krt4:lyn-EGFP;krtt1c19e:lyn-tdTomato) with drug treatment. (F) Notch inhibition increases krtt1c19e signal in the periderm (F2, 397 = 89.47, p < 0.0001, N=40 larvae total), (G) reduces Notch responsiveness in undifferentiated keratinocytes (F2, 32 = 13.18, p < 0.0001, N=35 larvae total), and leads to (H) an increased number of keratinocytes in the periderm (F2, 19 = 6.620, p = 0.0066, N=22 larvae total). Statistical significances were assessed by One-way ANOVA followed by Tukey’s HSD post hoc test. Scale bars, 20µm (A, C, D). Error bars indicate mean ± SEM.

Acknowledgments
This image is the copyrighted work of the attributed author or publisher, and ZFIN has permission only to display this image to its users. Additional permissions should be obtained from the applicable author or publisher of the image. Full text @ Elife