IMAGE

Fig. 6

ID
ZDB-IMAGE-250820-6
Source
Figures for Petrova et al., 2025
Image
Figure Caption

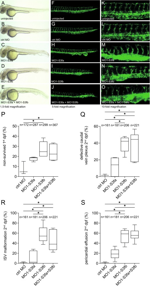
Fig. 6 Sema3F is essential for the proper angiogenesis in zebrafish. Zebrafish embryos in 1- to 2-cell stage were injected with Sema3F-specific morpholino (Sema3Fa-(MO1-S3fa), Sema3Fb-morpholino (MO1-S3fb), or both). Uninjected and control-morpholino-injected embryos served as controls. (A-O) Representative pictures of zebrafish embryos in the transmitted light and fluorescent light microscopy were taken on 2nd day post fertilization (dpf). (P) On the 1st dpf, Sema3F morphants showed a higher mortality rate than zebrafish injected with control morpholino. On the 2nd dpf the larvae were dechorionated and examined for phenotypes. Sema3F morphants showed typical vessel ectasia in the distal trunk (Q), intersegmental vessel (ISV) malformations (R), as well as increased occurrence of pericardial effusions (S). All these features were observed most frequently in Sema3Fb morphants. (Q-R) The data presented are from 4 independent experiments, the total number (n) of zebrafish is shown in the figures. All box plots extend from the 25th to the 75th percentile, with the median marked. Whiskers extend from the 10th to the 90th percentile. Results were analyzed by one-way ANOVA followed by Bonferroni's multiple comparison test: *p < 0.05.

Figure Data
Acknowledgments
This image is the copyrighted work of the attributed author or publisher, and ZFIN has permission only to display this image to its users. Additional permissions should be obtained from the applicable author or publisher of the image. Full text @ J Mol Cell Cardiol Plus