IMAGE

Fig. 4

ID
ZDB-IMAGE-250820-25
Source
Figures for Zini et al., 2025
Image
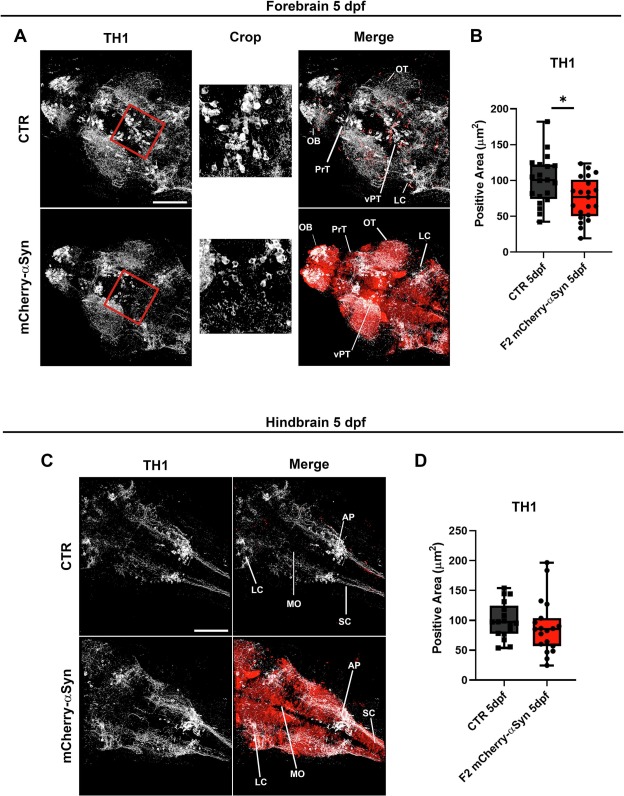
Figure Caption

Fig. 4 Analysis on TH1-immunopositive area in F2 mCherry-αSyn 5 dpf larvae. (A) Left panel are representative of maximum intensity projection of Z-stack images of TH1 immunolabelling zebrafish forebrain. Crop images of the TH1 channel highlight reduction of the TH1-positive area in the ventral midbrain. Right panels represent the merge of maximum intensity projections of TH1-immunolabelling and mCherry-αSyn signal. OB: olfactory bulb, OT: optic tectum, PrT: pretectal area, vPT: ventral posterior tuberculum. LC: locus coeruleus (B) Graphs showing the analysis of TH1-positive area in the forebrain of control and mCherry-αSyn 5dpf larvae. Single data points are representative of the total surface area of TH1-positive circuits in the forebrain, measured with Imaris surface tool. Boxplots represent the distribution of 75 %, 50 %, and 25 % of the values. Whiskers indicate the upper and lower extremes of the dataset. Transgenic larvae showed a significant reduction in the total TH1-positive area of the forebrain compared to controls with Mann Mann-Whitney U test (* p = 0.0264), n = 20 controls and n = 21 transgenics. (C) Maximum intensity projection of Z-stack images of TH1-positive area in the hindbrain. (D) Graphs showing the analysis of TH1-positive area in the hindbrain of control and mCherry-αSyn 5dpf larvae. Single data points are representative of the total surface area of TH1-positive circuits in the forebrain, measured with Imaris surface tool. Boxplots represent the distribution of 75 %, 50 %, and 25 % of the values. Whiskers indicate the upper and lower extremes of the dataset. No significant difference could be detected between control and transgenic larvae. Scalebar 100 μm. LC: locus coeruleus, MO: medulla oblongata, AP: area postrema, SC: spinal cord.

Acknowledgments
This image is the copyrighted work of the attributed author or publisher, and ZFIN has permission only to display this image to its users. Additional permissions should be obtained from the applicable author or publisher of the image. Full text @ Neurobiol. Dis.