IMAGE

Fig. 2

ID
ZDB-IMAGE-250820-23
Source
Figures for Zini et al., 2025
Image
Figure Caption

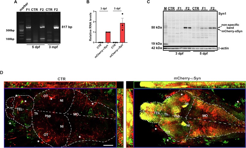
Fig. 2 Characterization of mCherry-αSyn expression in the Tg(elavl3:mCherry-hsa.SNCA) line. (A) Representative agarose gel electrophoresis of 817 bp amplified genomic DNA extracted from Tg(elavl3:mCherry-hsa.SNCA), control larvae at 5 dpf, and fin biopsy at 3 mpf: correct amplification is visible in the F1 and F2 samples, while it is absent in control DNA. (B) Graph shows relative mRNA expression of mCherry-hsa.SNCA transgene at 3 and 5 dpf for control and F2 mCherry positive larvae pools (n = 20): relative expression was calculated with the ΔΔCt method using rpl13a as housekeeping gene. Correct amplification for the housekeeping gene was detected in all the analyzed conditions, while mCherry-hsa.SNCA primer pairs (Table 1) amplified a template only in the transgenic larvae pools (n = 20). Data are expressed as mean ± SEM, with 3 dpf mean value as reference. Experiments were done in triplicate. (C) Western blot analysis of mCherry-αSyn protein expression at 3 and 5 dpf in control, F1 and F2 20 larvae pools (n = 20), with wild-type mouse brain homogenate (M) loaded as positive control. Please note that a very faint non-specific band is detectable around 50 kDa in all zebrafish and mouse samples. This is slightly above the mCherry-αSyn signal that can be detected only in the protein extracts from transgenic larvae. Please note that F1 larvae exhibited a lower expression of mCherry-αSyn at both 3 and 5 dpf. Zebrafish samples were loaded in duplicate and β-actin was used as reference for correct total protein amount loaded. (D) Maximum intensity projection with orthogonal views of confocal images of immunofluorescence staining for 2A7 anti-αSyn antibody, highlighting different areas of the forebrain, midbrain and spinal cord of the 5 dpf F2 transgenic and control larvae: positive colocalization in neuronal cell body of mCherry and 2A7 is especially evident in the olfactory bulbs and nuclei isthmi. Red and Green aspecific signal is marked with a star close to the optic tectum and outside the brain. In the control, red signal is due to residual vessel autofluorescence, marked with a star. Scalebar 50 μm. Tel: telencephalon, OT: optic tectum, Th: thalamus, Hyp: hypothalamus, NI: nuclei isthmi, MO: medulla oblongata. (For interpretation of the references to colour in this figure legend, the reader is referred to the web version of this article.)

Acknowledgments
This image is the copyrighted work of the attributed author or publisher, and ZFIN has permission only to display this image to its users. Additional permissions should be obtained from the applicable author or publisher of the image. Full text @ Neurobiol. Dis.