IMAGE

Fig. 10

ID
ZDB-IMAGE-250723-10
Source
Figures for Milovanovic et al., 2025
Image
Figure Caption

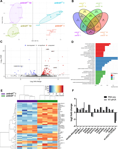
Fig. 10 Transcriptomics analysis of injured ankrd1a mutant skeletal muscle at 5 days postinjury (dpi). A: PCA-plot depicting transcriptome heterogeneity between samples (n = 4 for each experimental group); B: Venn diagram indicating the number of overlapping significant DEGs among conditions. The numbers of genes contained in each intersection are indicated. C: volcano plot indicating DEGs between injured ankrd1a mutant and wild-type (wt) adult skeletal muscle; red dots, upregulated in mutant; blue dots, downregulated in mutant; gray dots, nonsignificant genes. D: summary of top 10 enriched GO terms in injured ankrd1a mutant vs. wt by category from the GO enrichment analysis. E: heatmap of the top 50 DEGs between injured ankrd1a mutant and wt skeletal muscle showing expression patterns across samples. The Z scores of gene expression measurements are displayed as colors ranging from blue to red. F: expression level of 14 selected DEGs was measured by RT-qPCR and compared with RNA-Seq data. Results are presented as log2 fold change. ankrd1a+/+, wt; ankrd1a−/−, ankrd1a mutant; BP, biological process; CC, cellular compartment; DEG, differentially expressed gene; I, injured; MF, molecular function; NI, noninjured.

Acknowledgments
This image is the copyrighted work of the attributed author or publisher, and ZFIN has permission only to display this image to its users. Additional permissions should be obtained from the applicable author or publisher of the image. Full text @ Am. J. Physiol. Cell Physiol.