IMAGE

Fig. 5.

ID
ZDB-IMAGE-250722-43
Source
Figures for Moriyama et al., 2025
Image
Figure Caption

Fig. 5.

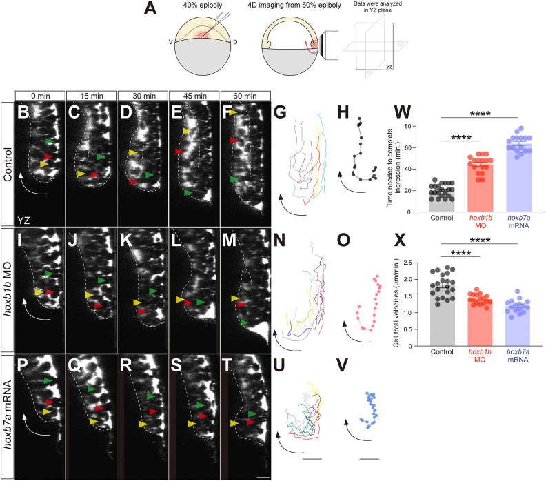
Hoxb expression determines the timing of mesendodermal cell ingression. (A) Schematic of mesendodermal cell movement analysis. D, dorsal; V, ventral. (B-F,I-M,P-T) Confocal fluorescence images of the lateral blastoderm margin at consecutive stages of mesendodermal cell ingression from 50% epiboly stage (0 min) onwards in control (B-F), hoxb1b morphant (I-M) and hoxb7a-overexpressing (P-T) embryos. Arrows depict the overall movement direction of cells at the blastoderm margin. Yellow, red and green arrowheads depict individual mesendodermal cells during ingression. Scale bar: 20 µm. (G,N,U) Representative tracks of mesendodermal cells undergoing ingression in control (G), hoxb1b morphant (N) and hoxb7a-overexpressing (U) embryos. Eight cells were tracked in each condition. Cells were tracked for 0-60 min (3 min/frame) in control embryos and hoxb1b morphants, and for 0-75 min (3 min/frame) in hoxb7a-overexpressing embryos. Scale bar: 20 µm. (H,O,V) Representative single-cell track of a mesendodermal cell undergoing ingression at the blastoderm margin at 50% epiboly in control (H), hoxb1b morphant (O) and hoxb7a-overexpressing (V) embryos. Dots represents each time point. Scale bar: 20 µm. (W) Average time needed for mesendodermal cells to complete ingression from 50% epiboly onwards in control (n=21, N=3), hoxb1b morphant (n=17, N=3) and hoxb7a-overexpressing (n=16, N=3) embryos. ****P<0.0001 (one-way ANOVA). (X) Average cell total velocities of mesendodermal cells undergoing ingression in control (n=21, N=3), hoxb1b morphant (n=17, N=3) and hoxb7a-overexpressing (n=16, N=3) embryos. ****P<0.0001 (one-way ANOVA). In W,X, data are shown as mean±s.e.m. n and N correspond to the number of cells and independent experiments, respectively.

Acknowledgments
This image is the copyrighted work of the attributed author or publisher, and ZFIN has permission only to display this image to its users. Additional permissions should be obtained from the applicable author or publisher of the image. Full text @ Development