IMAGE

Fig. 3

ID
ZDB-IMAGE-250627-7
Source
Figures for Zhou et al., 2025
Image
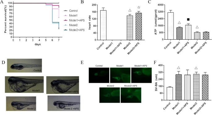
Figure Caption

Fig. 3 APS improves the cardiac function of DCM zebrafish. A The survival rates of zebrafish in each group, n = 30. B The heart rate of zebrafish after APS administration. Data are mean ± SD ( n = 10; △P < 0.01, compared with control; ☆P < 0.01, compared with the model 2). C Effects of APS on the ATP of zebrafish in model groups. ( n = 10; △P < 0.01, compared with control; ■P < 0.05, compared with model 1). D Representative images of zebrafish in each group at 4dpf. E–F. Comparison of SV-BA of zebrafish in model groups and after APS treatment. Data are mean ± SD ( n = 8; △P < 0.01, compared with control). The experiment was repeated three times

Acknowledgments
This image is the copyrighted work of the attributed author or publisher, and ZFIN has permission only to display this image to its users. Additional permissions should be obtained from the applicable author or publisher of the image. Full text @ BMC Complement Med Ther