IMAGE

Fig. 6

ID
ZDB-IMAGE-250602-94
Source
Figures for Liu et al., 2025
Image
Figure Caption

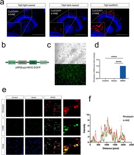
Fig. 6 Rhodopsin induces accumulation of 4-HNE in the retinal pigment epithelium (a) Immunostaining of eye paraffin sections in which 4-HNE is labeled in red and DAPI is marked in blue. (b) Plasmid structure of rhodopsin. (c) Plasmid EGFP fluorescence and rhodopsin expression levels after transfection. (d) Rhodopsin mRNA levels detected using qRT-PCR. (e) Immunofluorescence. (f) Fluorescence colocalization analysis. Scale bars are 50 μm. 4-HNE, 4-hydroxynonenal; DAPI, 4′,6-diamidino-2-phenylindole; EGFP, enhanced green fluorescent protein; mRNA, messenger ribonucleic acid; qRT-PCR, quantitative reverse transcriptase polymerase chain reaction. ****p < 0.0001.

Acknowledgments
This image is the copyrighted work of the attributed author or publisher, and ZFIN has permission only to display this image to its users. Additional permissions should be obtained from the applicable author or publisher of the image. Full text @ FASEB J.