IMAGE

Fig. 5

ID
ZDB-IMAGE-250602-93
Source
Figures for Liu et al., 2025
Image
Figure Caption

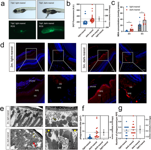
Fig. 5 Lipid peroxidation in the retinas of zebrafish reared under a dark environment (a) Representative images of bright fields and fluorescence for ROS detection by DCFH-DA incubation. (b) Statistical analysis of DCF fluorescence by estimation plot; n = 23 for the light-reared and n = 33 for the dark-reared group. (c) MDA concentrations in zebrafish eyeballs in the two groups. n = 11 for the light-reared and n = 10 for the dark-reared group at 2 months; n = 7 for the light-reared and n = 7 for the dark-reared group at 3 months. (d) 4-HNE immunofluorescence of the retina and optic nerve. (e) Transmission electron microscopy of the outer segment of rod cells of 3-month-old adult fish. Yellow stars represent phagosomes, while red arrows refer to the discoid structure of the outer segment of the rod cells. (f, g) Estimation plot showing the number and size of phagosomes, respectively. Statistical significance was determined using the Student's t-test. The scale bars are 50 μm. 4-HNE, 4-hydroxynonenal; DCF, dichlorofluorescein; DCFH-DA, 2′,7′-dichlorodihydroxyoxalol diacetate; MDA, malondialdehyde. *p < 0.05.

Acknowledgments
This image is the copyrighted work of the attributed author or publisher, and ZFIN has permission only to display this image to its users. Additional permissions should be obtained from the applicable author or publisher of the image. Full text @ FASEB J.