IMAGE

Figure 1

ID
ZDB-IMAGE-250530-17
Source
Figures for Vorhees et al., 2025
Image
Figure Caption

Figure 1

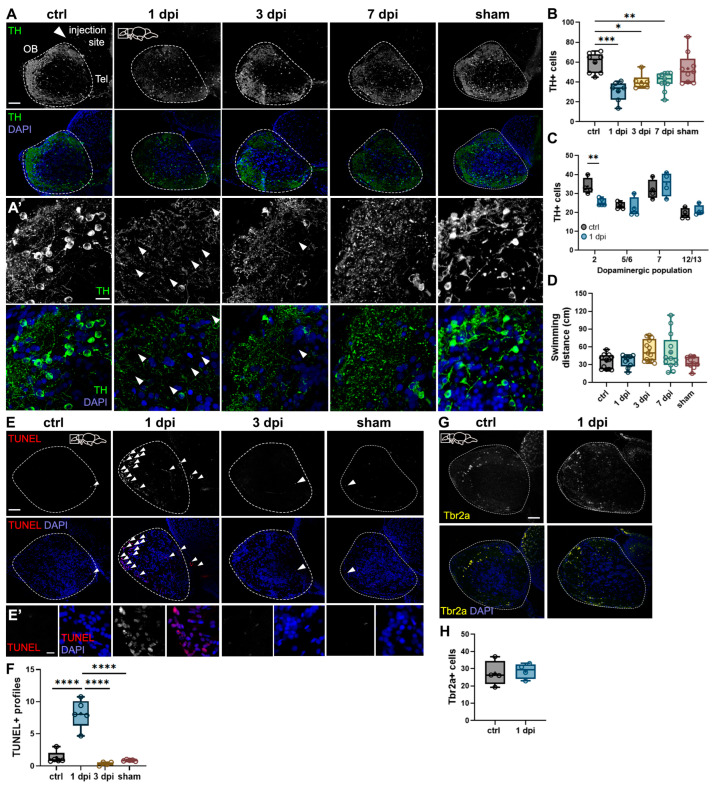
Effects of 6-OHDA injections on the zebrafish brain. (A,A′) Tyrosine hydroxylase (TH) immunohistochemistry of sagittal sections of the OB from control, 1-day post-injection (dpi), 3 dpi, 7 dpi, and sham fish. 6-OHDA injection site at the dorsal telencephalic ventricle near the telencephalon (Tel) is shown with a white arrowhead in the top left panel. Dotted lines indicate the OB. (A′) Magnified views of (A). Increased spacing in TH+ staining is indicated with white arrowheads. Green: TH; blue: DAPI. Scale bars: 100 µm in (A); 20 µm in (A′). (B) Quantification of the average number of TH+ cells in sagittal sections of the OB from (A) (n = 6–11). ANOVA: F (4, 36) = 8.34, p < 0.0001. ctrl vs. 1 dpi p = 0.0001, ctrl vs. 3 dpi p = 0.0025, ctrl vs. 7 dpi p = 0.0088. (C) Quantification of the average number of TH+ cells in dopaminergic populations 2, 5/6, 7, and 12/13 from sagittal sections of control and 1 dpi fish (n = 4). For population 2: t = 3.883, df = 7, p = 0.0060. (D) Quantification of swimming responses in control, 1 dpi, 3 dpi, 7 dpi, and sham fish (n = 9–12). (E) (TdT) dUTP Nick-End Labeling (TUNEL) staining in sagittal sections of the OB from control, 1 dpi, 3 dpi, and sham groups. TUNEL+ profiles are indicated with white arrowheads. Red: TUNEL; blue: DAPI. Scale bars: 100 µm in (E); 20 µm in (E′). (F) Quantification of average TUNEL+ profiles in OB sections from (E) (n = 4–5). ANOVA: F (3, 15) = 40.03, p < 0.0001. ctrl vs. 1 dpi p < 0.0001, 1 dpi vs. 3 dpi p < 0.0001, 1 dpi vs. sham p < 0.0001. (G) Tbr2a immunohistochemistry of sagittal sections of the OB from control and 1 dpi groups. Yellow: Tbr2a; blue: DAPI. Scale bar: 100 µm. (H) Quantification of Tbr2a+ cells in OB sections from (G) (n = 4). Box plots indicate mean (+), quartiles (boxes) and range (whiskers). One-way ANOVA or unpaired t-test for (C), * p < 0.005, ** p < 0.001, *** p = 0.0009, **** p < 0.0001.

Acknowledgments
This image is the copyrighted work of the attributed author or publisher, and ZFIN has permission only to display this image to its users. Additional permissions should be obtained from the applicable author or publisher of the image. Full text @ Int. J. Mol. Sci.