IMAGE

Fig. 3

ID
ZDB-IMAGE-250522-9
Source
Figures for Qin et al., 2025
Image
Figure Caption

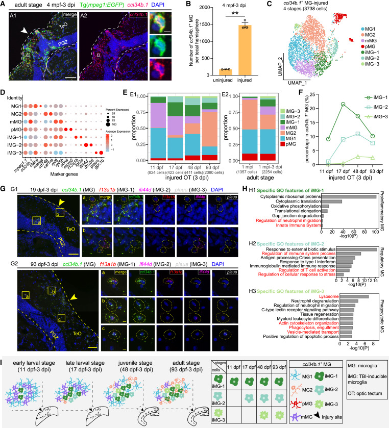
Fig. 3 TBI responses of ccl34b.1+ microglia across stages (A and B) ccl34b.1 in situ hybridization (red) combined with EGFP immunostaining (green) on the midbrain sections of injured Tg(mpeg1:EGFP) at the adult stage (A) and the quantification of ccl34b.1+ microglia at the injury sites and the contralateral uninjured sides (n = 3 animals; mean ± SEM; parametric paired t tests; ∗∗p < 0.01) (B). Dashed lines indicate OT boundaries. White arrowhead indicates the injury site. Boxed areas are shown magnified in the right panel. Scale bars, 50 μm (A1 and A2) and 5 μm (zoom-in images). Nuclei are visualized by DAPI (blue). (C) UMAP plot showing re-clustering of ccl34b.1+ microglia from injured OT at 3 dpi across four stages. Cells are colored by their identities. iMG, TBI-inducible microglia. (D) Dot plot showing the expression of marker genes of each microglial subtype shown in (C). (E) Histograms showing the proportion of each ccl34b.1+ microglial subtype at each stage in injured OT at 3 dpi (E1) and in adult OT at 1 mpi and at 3 dpi after the second injury (E2). (F) Line graph showing the change of the proportions of each TBI-inducible microglial subtype across stages. The dot, square, and triangle represent iMG-1, iMG-2, and iMG-3, respectively. (G) asmFISH of ccl34b.1 (green), f13a1b (red), ifi44d (magenta), and plaua (white) on the midbrain sections of zebrafish at the late-larval (19 dpf-3 dpi) (G1) and adult (93 dpf-3 dpi) (G2) stages, respectively. Dashed lines indicate OT boundaries. Arrowheads indicate the injury sites. Boxed areas in merged images are shown magnified in the right panels. Dashed circles indicate individual ccl34b.1+f13a1b+ iMG-1 (a), ccl34b.1+ifi44d+ iMG-2 (b), and ccl34b.1+plaua+ iMG-3 (c) in the zoom-in images. Scale bars, 50 μm (merged images) and 5 μm (zoom-in images). Nuclei are visualized by DAPI (blue). (H) Bar graphs showing the enriched GO terms of TBI-inducible microglial subtype DEGs at the adult stage. (I) Schematic illustration showing the cellular composition (left four panels) and the response matrix of ccl34b.1+ microglial subtypes in the injured OT across stages.

Acknowledgments
This image is the copyrighted work of the attributed author or publisher, and ZFIN has permission only to display this image to its users. Additional permissions should be obtained from the applicable author or publisher of the image. Full text @ Cell Rep.