IMAGE

Fig. 7

ID
ZDB-IMAGE-250522-13
Source
Figures for Qin et al., 2025
Image
Figure Caption

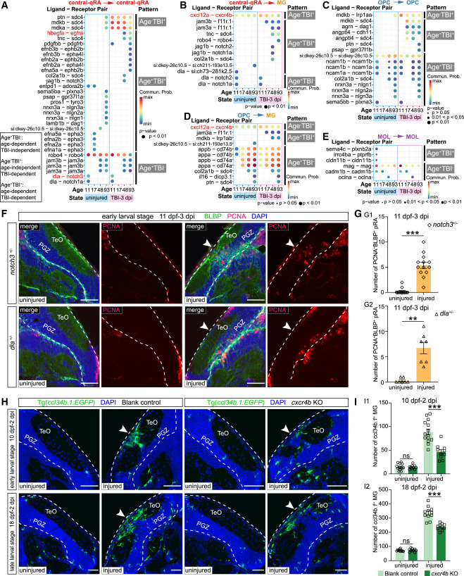
Fig. 7 Glia interactome revealed the molecular logic underlying TBI-induced glial responses (A–E) Dot plots showing the ligand-receptor pairs with distinct patterns responsible for partial glial interactions with high communication probability (>1) among the eight conditions shown in Figure S8B. Interacting cell types are annotated above the plot. Age and states of the samples are displayed along x axis (11, 11 dpf; 17, 17 dpf; 48, 48 dpf; 93, 93 dpf), which are grouped as physiological (in blue box) and TBI (3 dpi; in pink box) conditions. y axis lists ligand-receptor pairs and distinct patterns of the interactions, with text-discussed pairs highlighted in red. Commun. Prob., communication probability. (F and G) Representative images (F) and quantification (G) of proliferative radial astrocytes (PCNA+BLBP+) located at central OT in uninjured (left two panels) and injured (right two panels) sides of 11-dpf notch3+/− (upper panel; n = 13 animals) (G1) or dla+/− (lower panel; n = 7 animals) (G2) zebrafish (mean ± SEM; parametric paired t tests; ∗∗p < 0.01, ∗∗∗p < 0.001). (H and I) Representative images (H) and quantification (I) of ccl34b.1+ microglia (green) located at central OT in uninjured and injured sides of the blank-ctrl (left two panels) or cxcr4b-KO (right two panels) Tg(ccl34b.1:EGFP) zebrafish, which were injured at the early-larval stage (upper panel, 10 dpf–2 dpi; blank-ctrl, n = 14 animals; cxcr4b-KO, n = 10 animals) (I1) or late-larval stage (lower panel, 18 dpf–2 dpi; blank-ctrl, n = 11 animals; cxcr4b-KO, n = 10 animals) (I2) (mean ± SEM; one-way ANOVA, followed by Tukey’s HSD test; ns, p > 0.05, ∗∗∗p < 0.001). In (F) and (H), dashed lines indicate OT boundaries, arrowheads indicate the injury sites. Scale bars, 50 μm. Nuclei are visualized by DAPI (blue).

Acknowledgments
This image is the copyrighted work of the attributed author or publisher, and ZFIN has permission only to display this image to its users. Additional permissions should be obtained from the applicable author or publisher of the image. Full text @ Cell Rep.