Figure 1
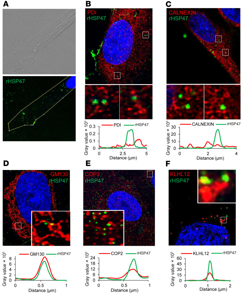
Recombinant heat shock protein 47 (rHSP47) is taken up by human fibroblasts.
(A) The intracellular uptake and presence of rHSP47-GFP is shown by bright-field and immunofluorescence (n = 3, representative image is shown). (B and C) Representative immunofluorescence images of primary wild-type fibroblasts incubated with rHSP47-GFP and stained for the ER markers protein disulfide isomerase (PDI) and calnexin (n = 3), (D) with the cis-Golgi marker Golgi matrix protein 130 (GM130), and with markers of the secretory vesicles (n = 3) (E) coat protein complex 2 (COP2) (n = 3) and (F) kelch-like family member 12 (KLHL12) (n = 3). Colocalization of rHSP47-GFP with cis-Golgi and secretory vesicles, but not with ER, is indicated by the overlapping peaks in the graphs. Nuclei were counterstained with DAPI. Original magnification, ×63 (insets further magnified ×4.5).
Acknowledgments
This image is the copyrighted work of the attributed author or publisher, and
ZFIN has permission only to display this image to its users.
Additional permissions should be obtained from the applicable author or publisher of the image.
Full text @ JCI Insight
Your Input Welcome
Thank you for submitting comments. Your input has been emailed to ZFIN curators who may contact you if
additional information is required.
Oops. Something went wrong. Please try again later.