IMAGE

Fig. 2

ID
ZDB-IMAGE-250128-68
Source
Figures for Deneke et al., 2024
Image
Figure Caption

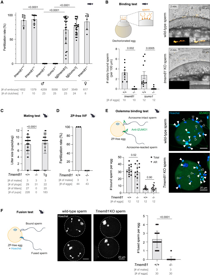
Fig. 2 Tmem81 is essential for male fertility in zebrafish and mice (A) In vivo fertilization rates in zebrafish. Males or females of the indicated genotypes were crossed with wild-type zebrafish. tg[tmem81]: tmem81−/− fish expressing transgenic Tmem81-3xFLAG-sfGFP; tg[izumo1]: izumo1−/− fish expressing transgenic Izumo1-3xFLAG-sfGFP. (B) Sperm-egg binding assay in zebrafish. Sperm labeled with MitoTracker (yellow) was incubated with activated, dechorionated wild-type eggs. Representative images of wild-type and tmem81 KO sperm binding to the surface of the egg 2 min after sperm addition. The boxed region is shown at higher magnification below. Quantification of stably bound sperm per 100 μm over a period of 2 min. (C) In vivo fertilization rates of male mice after 8-week pairings with wild-type females. (D) In vitro fertilization rates using wild-type or Tmem81 KO murine sperm and ZP-free wild-type eggs. (E) Sperm-oolemma binding assay in mice. Representative images of wild-type and Tmem81 KO sperm stained for IZUMO1 (green) and DNA (Hoechst, blue). Filled arrowheads: acrosome-reacted sperm; open arrowheads: acrosome-intact sperm. Quantification of total number of sperm and number of the acrosome-reacted sperm bound to the oolemma. (F) Sperm-oolemma fusion assay in mice by Hoechst transfer into sperm from pre-loaded eggs. Representative images of the sperm-oolemma fusion assay in mice. Arrow heads: fused sperm; asterisks: egg meiosis II chromosomes. Bar graphs represent mean ± SD. p values calculated by Kruskal-Wallis test with Dunn’s multiple comparisons test (A and C), Wilcoxon test (B), or Mann-Whitney test (E and F). See also Figure S3.

Acknowledgments
This image is the copyrighted work of the attributed author or publisher, and ZFIN has permission only to display this image to its users. Additional permissions should be obtained from the applicable author or publisher of the image.

Reprinted from Cell, 187(25), Deneke, V.E., Blaha, A., Lu, Y., Suwita, J.P., Draper, J.M., Phan, C.S., Panser, K., Schleiffer, A., Jacob, L., Humer, T., Stejskal, K., Krssakova, G., Roitinger, E., Handler, D., Kamoshita, M., Vance, T.D.R., Wang, X., Surm, J.M., Moran, Y., Lee, J.E., Ikawa, M., Pauli, A., A conserved fertilization complex bridges sperm and egg in vertebrates, 7066-7078.e22, Copyright (2024) with permission from Elsevier. Full text @ Cell