IMAGE

Figure 3

ID
ZDB-IMAGE-250109-418
Source
Figures for de Calbiac et al., 2024
Image
Figure Caption

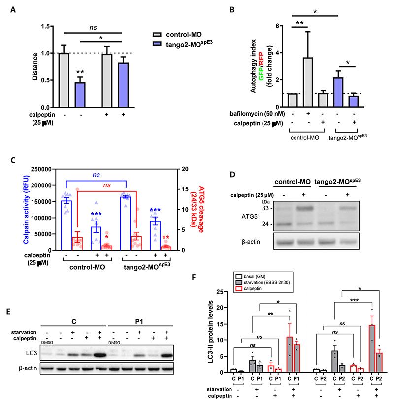
Figure 3 Calpeptin ameliorates TANGO2 disease features in zebrafish and in primary myoblasts.

Figure Data
Acknowledgments
This image is the copyrighted work of the attributed author or publisher, and ZFIN has permission only to display this image to its users. Additional permissions should be obtained from the applicable author or publisher of the image. Full text @ Autophagy Rep