IMAGE

Fig. 4

ID
ZDB-IMAGE-241210-58
Source
Figures for Prieto-Garcia et al., 2024
Image
Figure Caption

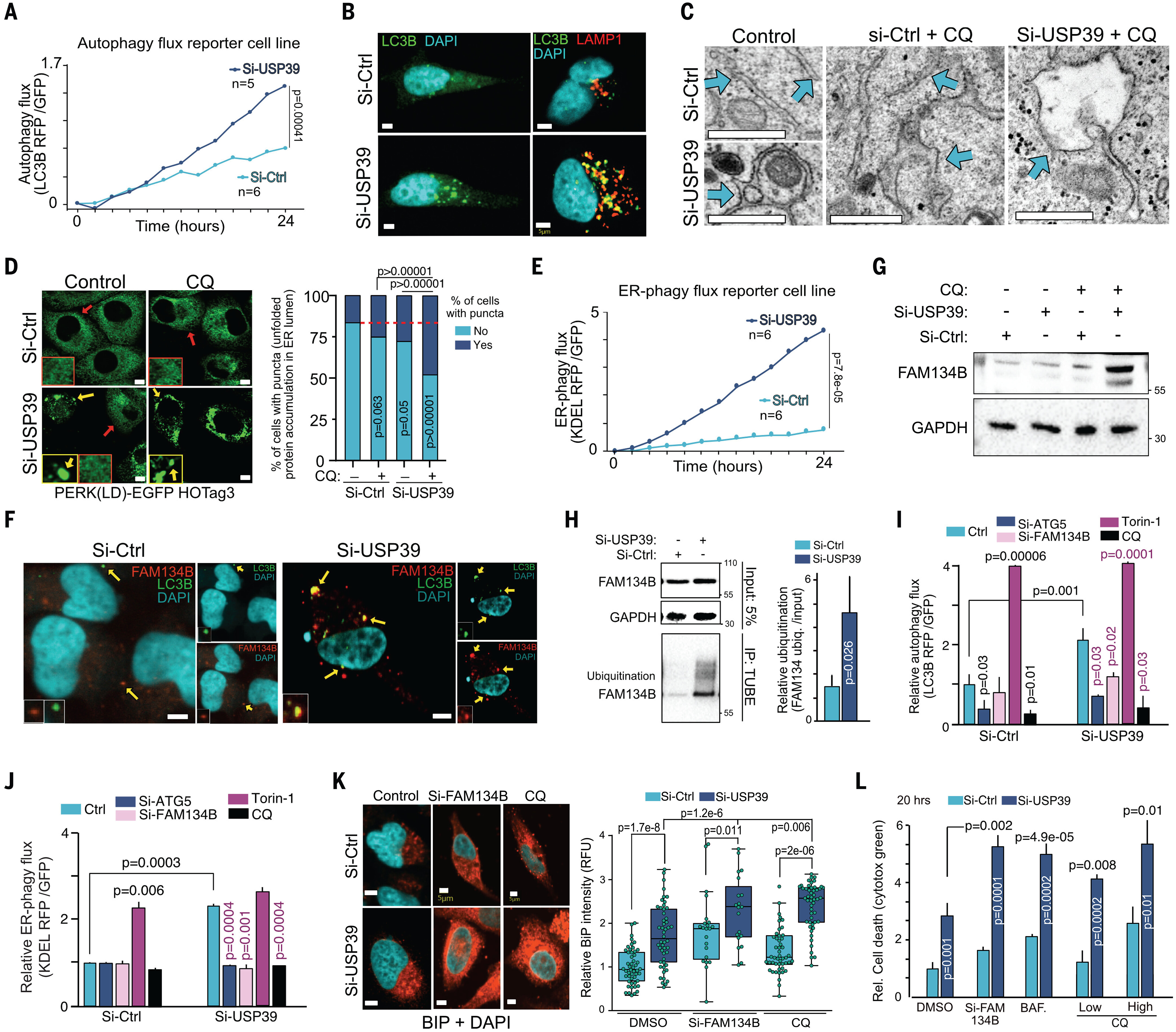
Fig. 4 ER-phagy activation alleviates CS-induced ER stress. (A) Macroautophagy flux quantification (IncuCyte S3) using ssRFP-GFP-LC3B in si-USP39 and si-Ctrl cells (data are means; si-Ctrl n = 6; si-USP39 n = 5; two-tailed t test). GFP, green fluorescent protein; RFP, red fluorescent protein. (B) Immunofluorescence against LC3B (green) and LAMP1 (red) in si-USP39 and si-Ctrl HeLa cells (n = 50; scale bars are 5 μm). See also fig. S9D. (C) TEM images of si-Ctrl and si-USP39 HeLa cells exposed to CQ (80 μm for 10 hours) (arrow indicates the ER; n = 10; scale bars are 500 nm). (D) Immunofluorescence images (left) and quantification (right) of puncta in si-Ctrl and si-USP39 PERK(LD)-EGFP-HOTag3 HeLa reporter cells exposed to CQ (100 μM for 10 hours) (red arrows indicate cells without puncta; yellow arrows indicate cells with puncta; the red dashed line in the graph indicates the percentage of cells with puncta for si-Ctrl cells; Fisher’s exact test; si-Ctrl n = 209, si-Ctrl+CQ n = 284, si-USP39 n = 202, and si-USP39+CQ = 249; scale bars are 7 μm). (E) ER-phagy flux quantification (IncuCyte S3) using ssRFP-GFP- KDEL in si-USP39 and si-Ctrl cells (data are means; n = 6; two-tailed t test). (F) LC3B (green) and FAM134B (red) immunofluorescence in si-USP39 and si-Ctrl HeLa cells (arrows indicate FAM134B/LC3B puncta; n = 10; scale bars are 5 μm). See also fig. S9, I and J. (G) Immunoblot against FAM134B and GAPDH in si-USP39 and si-Ctrl cells exposed to CQ (80 μM for 6 hours) (n = 3). (H) Immunoblot (left) and quantification of ubiquitinated FAM134B by tandem ubiquitin binding entities (TUBE) in si-USP39 and si-Ctrl cells (data are means ± SD; n = 3; two-tailed t test). (I) Macroautophagy flux quantification as in (A). Cells were exposed to 80 μM CQ or 250 ng/ml Torin-1 for 24 hours (data are means ± SD; n = 2, but for si-Ctrl and si-USP39, n = 4; two-tailed t test; black p values indicates versus si-Ctrl, and purple p values indicate versus si-USP39). (J) ER-phagy flux quantification as in (E). Cells were exposed to 80 μM CQ or 250 ng/ml Torin-1 for 24 hours (data are means ± SD; n = 2; two-tailed t test; black p values indicate versus si-Ctrl, and purple p values indicate versus si-USP39). (K) BiP immunofluorescence (red) (left) and quantification (right) under the indicated conditions (n = 50, but for si-FAM134B and si-FAM134B+si-USP39, n = 20; two-tailed t test; scale bars are 5 μm). Cells were exposed to CQ (80 μM) for 24 hours. For box-and-whisker plot, the center line represents the median, box limits are upper and lower quartiles, and whiskers are minimum and maximum values. (L) Cell death assay using cytotox green dye under the indicated conditions (data are means ± SD; n = 3; two-tailed t test). Cells were exposed to CQ (low, 40 μM; high, 80 μM), bafilomycin (200 nM/ml), and Torin-1 (250 ng/ml) for 20 hours.

Acknowledgments
This image is the copyrighted work of the attributed author or publisher, and ZFIN has permission only to display this image to its users. Additional permissions should be obtained from the applicable author or publisher of the image. Full text @ Science