IMAGE

Figure 3

ID
ZDB-IMAGE-241115-113
Source
Figures for Zhao et al., 2024
Image
Figure Caption

Figure 3

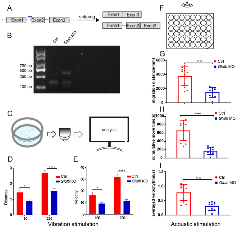
The knockdown of glulb expression resulted in a delayed response of zebrafish to both vibrational and auditory stimuli. (A) Schematic representation of the glulb-MO binding site and potential cleavage methodologies. (B) Successful glulb gene knockdown validated by PCR analysis. (C) Diagram illustrating the experimental setup for vibration stimulation: 7-day-old juvenile zebrafish were positioned within the mold, exposed to vibration stimulation, and subsequently subjected to data recording and analysis. (D,E) Statistical analysis revealed a significant decrease in the distance traveled and swimming velocity of zebrafish in the glulb-MO group compared to the Ctrl group. t-test: *, p < 0.05; ****, p < 0.0001. (F) Five-day-old zebrafish juveniles were placed in the orifice plate, exposed to acoustic stimulus, and subjected to subsequent data recording and analysis. (GI) The glulb-MO group exhibited a significant reduction in the movement distance, average speed, and sustained movement time of zebrafish compared to the control group, as revealed by statistical analysis. t-test: ****, p < 0.0001.

Figure Data
Acknowledgments
This image is the copyrighted work of the attributed author or publisher, and ZFIN has permission only to display this image to its users. Additional permissions should be obtained from the applicable author or publisher of the image. Full text @ Int. J. Mol. Sci.