IMAGE

Fig. 7

ID
ZDB-IMAGE-241104-28
Source
Figures for Légaré et al., 2024
Image
Figure Caption

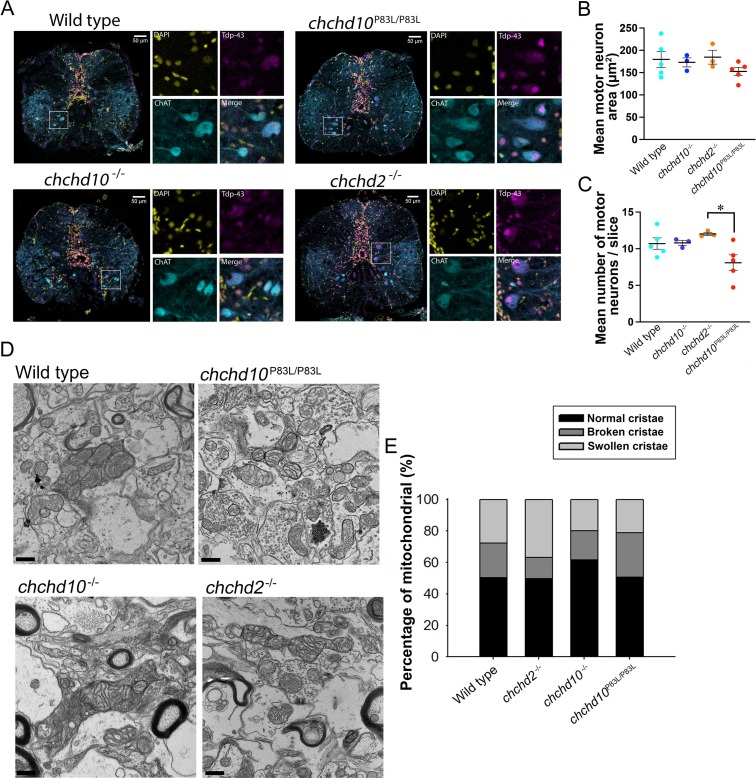
Fig. 7 A, Representative images of 11-month-old zebrafish motor neurons from rostral sections of the spinal cord labelled with DAPI (yellow), ChAT (cyan) and TDP-43 (magenta). Scale bar represents 50 μm. Insets show images of areas denoted by the white boxes. B, Motor neuron area was not found to be different in spinal cords from chchd10P83L/P83L, chchd10−/−, chchd2−/−, models when compared to wild type zebrafish motor neurons (F (3,12) = 1.035, p = 0.412). C, The number of spinal cord motoneurons was found to be statistically different across our genetic groups (F (3,12) = 3.767, p = 0.04), with the only difference occurring between the chchd2−/− and chchd10P83L/P83L. There was a trend of chchd10P83L/P83L spinal cord sections possessing fewer motor neurons when compared to wild type spinal cords but this was not found to be significant (p = 0.14). Sample sizes were N = 3–5 fish per genotype and number of motor neurons measured were: wild type, n = 805; chchd10P83L/P83L, n = 484; chchd10−/−, n = 486; chchd2−/−, n = 541. Data represented as mean ± S.E.M. Single asterisk represents (p < 0.05). No obvious changes in Tdp-43 localization were observed among our models. D, Example electron micrographs showing mitochondria in spinal cord neurons. Scale bar represents 200 nm. E, Percentage of mitochondria with normal, broken and swollen cristae in SC cells. (For interpretation of the references to colour in this figure legend, the reader is referred to the web version of this article.)

Figure Data
Acknowledgments
This image is the copyrighted work of the attributed author or publisher, and ZFIN has permission only to display this image to its users. Additional permissions should be obtained from the applicable author or publisher of the image. Full text @ Exp. Neurol.