IMAGE

Fig. 2.

ID
ZDB-IMAGE-241021-6
Antibodies
Source
Figures for Jukic et al., 2024
Image
Figure Caption

Fig. 2.

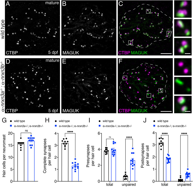
Loss of α-Nrxn3 impairs synapse organization in mature lateral-line hair cells. (A-F) Confocal images of mature neuromasts (5 dpf) from wild-type controls (A-C) and α-nrxn3a; α-nrxn3b mutants (D-F). CTBP labels presynapses (A,D) and MAGUK labels postsynapses (B,E). Merged images are shown in C and F. Dashed lines in C and F outline the hair-cell region [via MYO7A co-label (not shown)]. The boxed areas (magnified on right) in C and F show three examples of individual synapses. (G-J) Quantification shows a similar number of hair cells per neuromast (G), but significantly fewer complete synapses per hair cell in α-nrxn3a; α-nrxn3b mutants (H). There are more unpaired presynapses (I) and postsynapses (J) per hair cell in α-nrxn3a; α-nrxn3b. The total number of presynapses remains unchanged (I), whereas the total number of postsynapses (J) per hair cell is decreased in nrxn3a; nrxn3b mutants. n=10 wild-type and 11 α-nrxn3a; α-nrxn3b mutant neuromasts at 5 dpf. An unpaired two-tailed t-test was used in G and H, and a two-way ANOVA was used in I and J. ns, P>0.05; ****P<0.0001. Data are mean±s.e.m. Scale bars: 5 µm (C,F); 0.5 µm (C,F, insets).

Figure Data
Acknowledgments
This image is the copyrighted work of the attributed author or publisher, and ZFIN has permission only to display this image to its users. Additional permissions should be obtained from the applicable author or publisher of the image. Full text @ Development