IMAGE

Fig. 8

ID
ZDB-IMAGE-240912-78
Source
Figures for Boldizar et al., 2024
Image
Figure Caption

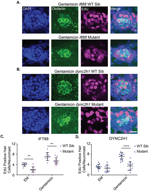
Fig. 8 Proliferation during hair cell regeneration is reduced in IFT gene mutants. Representative images of neuromasts from (A) ift88 and (B) dync2h1 wild-type siblings (top) and mutants (bottom) at 7 dpf following gentamicin and EdU treatment from 4-5 dpf. Cells that proliferated during the 4-5 dpf time period are EdU-positive as shown in magenta. Nuclei are labeled in blue with DAPI and hair cells in green with the otoferlin antibody. Scale bar: 10 µm. The graphs show the quantification of EdU-positive hair cells/neuromast for (C) ift88 and (D) dync2h1 wild-type siblings and mutants 48 h after either EM or gentamicin treatment. A two-way ANOVA was carried out for both experiments. For ift88 both drug treatment and genotype were significant sources of variation (P<0.0001) whereas the interaction between the two variables was not (P=0.7884). For dync2h1 both of the individual variables were also significant sources of variation (P<0.0001) as was the interaction between the two variables (P=0.0016). **=P<0.01 and ****=P<0.0001 by Tukey's multiple comparisons test comparing the two groups at the edges of the lines under the asterisks. n=10 for all groups.

Acknowledgments
This image is the copyrighted work of the attributed author or publisher, and ZFIN has permission only to display this image to its users. Additional permissions should be obtained from the applicable author or publisher of the image. Full text @ Biol. Open