IMAGE

Fig. 5

ID
ZDB-IMAGE-240912-75
Source
Figures for Boldizar et al., 2024
Image
Figure Caption

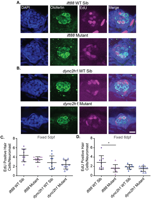
Fig. 5 Proliferation during hair cell development is not significantly decreased in both IFT gene mutants. Representative images of neuromasts from (A) ift88 and (B) dync2h1 wild-type siblings (top) and mutants (bottom) at 5 dpf. Cells that proliferated from 3–4 dpf are EdU-positive as shown in magenta. Nuclei are labeled in blue with DAPI and hair cells in green with the otoferlin antibody. Scale bar: 10 µm. (C) Quantification of the number of EdU-positive hair cells/neuromast for each mutant when fixed at 5 dpf. There were no significant differences when comparing wild-type siblings to mutants by unpaired t-test for either mutant (P=0.096 for ift88 and P=0.481 for dync2h1). For ift88 Welch's correction was used due to the unequal variances between wild-type siblings and mutants. n=10 for ift88 mutants and dync2h1 wild-type siblings and n=9 for ift88 wild-type siblings and dync2h1 mutants. (D) Quantification of the number of EdU-positive hair cells/neuromast for each mutant when fixed at 6 dpf. ift88 mutants showed a significant reduction in the number of EdU-positive hair cells as compared to their wild-type siblings (P=0.0411) by unpaired t-test. There were still no significant differences when comparing dync2h1 wild-type siblings to mutants (P=0.1055). n=9 for both ift88 groups and n=10 for both dync2h1 groups. n numbers were not equal in all groups due to the loss of fish in the staining process or issues with images.

Acknowledgments
This image is the copyrighted work of the attributed author or publisher, and ZFIN has permission only to display this image to its users. Additional permissions should be obtained from the applicable author or publisher of the image. Full text @ Biol. Open