IMAGE

Fig. 1

ID
ZDB-IMAGE-240912-71
Source
Figures for Boldizar et al., 2024
Image
Figure Caption

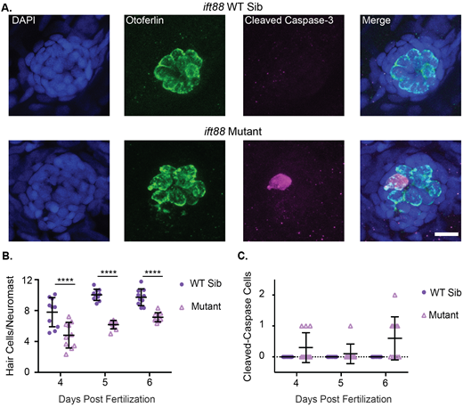
Fig. 1 ift88 mutants show decreased hair cell number and hair cells undergoing apoptosis. (A) Representative images of neuromasts from ift88 wild-type siblings (top) and ift88 mutants (bottom) at 6 dpf. Nuclei are labeled in blue with DAPI, hair cells in green with the Otoferlin antibody and cells undergoing apoptosis in magenta with the cleaved caspase-3 antibody. Scale bar: 10 µm. (B) Quantification of hair cells/neuromasts in ift88 wild-type siblings and mutants at 4, 5 and 6 dpf. Genotype and age were significant sources of variation by two-way ANOVA (P<0.0001), but the interaction between the two variables was not (P=0.2377). ****=P<0.001 by Šídák's multiple comparisons test comparing the wild-type siblings and mutants at the different ages. n=10 for each group. (C) Quantification of the total number of cleaved caspase-3 positive hair cells in the nine neuromasts of the posterior lateral line in ift88 wild-type siblings and mutants at 4, 5 and 6 dpf. Genotype was a significant source of variation by two-way ANOVA (P=0.001) whereas age (P=0.1089) and the interaction between the two variables (P=0.0189) were not. n=10 for each group.

Acknowledgments
This image is the copyrighted work of the attributed author or publisher, and ZFIN has permission only to display this image to its users. Additional permissions should be obtained from the applicable author or publisher of the image. Full text @ Biol. Open