Figure 3
psmb1 is dispensable for pharyngeal arch morphogenesis and patterning.
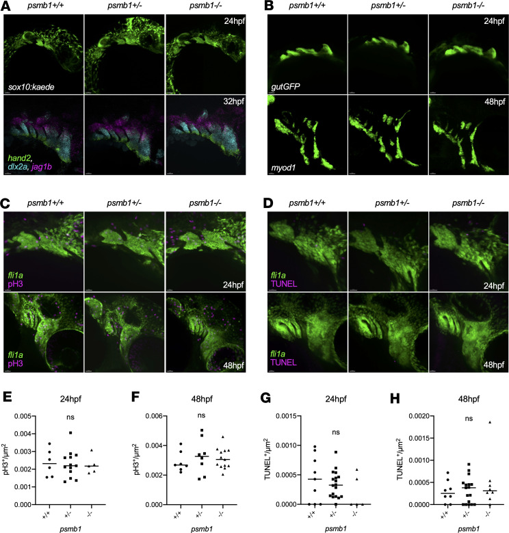
(A) Imaging of sox10:kaede embryos at 24 hpf (top, scale bars: 50 μm) did not reveal any defects with neural crest cell migration to the arches. RNAscope for hand2, dlx2a, and jag1b demonstrates normal dorsal-ventral arch patterning in psmb1 mutants at 32 hpf (bottom, scale bars: 30 μm). (B) Imaging of gutGFP embryos at 24 hpf and myod1 RNAscope at 48 hpf demonstrates that the pharyngeal arch endoderm and muscle are formed normally in psmb1 mutants. Scale bars: 50 μm. (C) pH3 antibody staining (magenta) in fli1a:EGFP embryos at 24 hpf and 48 hpf to assess neural crest cell proliferation in psmb1 mutants. Scale bars: 30 μm (D) TUNEL staining (magenta) in fli1a:EGFP embryos at 24 hpf and 48 hpf to assess neural crest cell death in psmb1 mutants. Scale bars: 20 μm. (E and F) Quantification of proliferation in pharyngeal arches 1 and 2 in images in C; normalization is to arch 1 and 2 fli1a+ area. (E): n = 6 (+/+), 13 (+/–), 5 (–/–). (F): n = 7 (+/+), 8 (+/–), 13 (–/–). (G and H) Quantification of cell death in pharyngeal arches 1 and 2 in images in D; normalization is to fli1a+ arch 1 and 2 area. (G): n = 9 (+/+), 18 (+/–), 5 (–/–). (H): n = 8 (+/+), 17 (+/–), 8 (–/–). Data shown represent mean ± SD. Significance was calculated with 1-way ANOVA with Dunnett’s multiple comparisons test, ns: not significant.
This image is the copyrighted work of the attributed author or publisher, and
ZFIN has permission only to display this image to its users.
Additional permissions should be obtained from the applicable author or publisher of the image.
Full text @ JCI Insight
Your Input Welcome
Thank you for submitting comments. Your input has been emailed to ZFIN curators who may contact you if
additional information is required.
Oops. Something went wrong. Please try again later.