IMAGE

Fig. 7

ID
ZDB-IMAGE-240731-27
Source
Figures for Chen et al., 2024
Image
Figure Caption

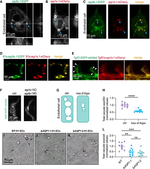
Fig. 7 Endothelial AQP facilitates intracellular vacuole formation in ECs in vitro and in vivo. A-C, Fluorescently labelled Aqp1a.1 and Aqp8a.1 are expressed on the surface of cytoplasmic vacuoles (arrowheads) in HUVECs. Subpanels at the bottom and right of A and B are cross sections of the intracellular vacuoles. C, Aqp1a.1 and Aqp8a.1 co-localize at the intracellular vacuoles. Scale bars, 10 μm. D, EGFP-labelled Aqp1a.1 and mCherry-labelled Aqp8a.1 are expressed and co-localized at the intracellular vacuoles in zebrafish ISVs. E, Confocal imaging of zebrafish ISVs in Tg(fli1:EGFP-cdc42wt::fli1a:aqp1a.1-mCherry) double transgenic line, in which the EGFP-labelled Cdc42 protein marks the vacuolar structures (arrowheads), and Aqp1a.1 is labelled by mCherry. Aqp1a.1 co-localizes with intracellular vacuoles (dashed circles) (n = 20). Scale bars, 50 μm. F, Knock-out aqp1a.1 and knock-down aqp8a.1 in zebrafish lead to defective vascular lumen formation and reduced intracellular vacuoles in ISVs (n = 19). Scale bars, 20 μm. G, Schematic representation of intracellular vacuole changes upon loss of Aqps. H, Quantification of the total size of intracellular vacuoles in zebrafish ISVs. Each point represents the total size of intracellular vacuoles in an individual ISV. Five fishes are analysed for each group. Data are shown as mean ± s.e.m. A two-tailed, unpaired Student's t-test is applied. **P < 0.01. I-J, Representative images of intracellular vacuoles (arrows) in ECs derived H1 cell line (I), ΔAQP1-1-H1 (J) and ΔAQP1-2-H1 (K) cell lines. Scale bars, 50 μm. L, Quantification of the total size of intracellular vacuoles in cultured ECs. Each point represents the size of intracellular vacuoles per cell. One-way ANOVA analysis is applied. ns, not significant. **P < 0.01, ***P < 0.001.

Acknowledgments
This image is the copyrighted work of the attributed author or publisher, and ZFIN has permission only to display this image to its users. Additional permissions should be obtained from the applicable author or publisher of the image. Full text @ Cardiovasc. Res.