IMAGE

Fig. 5

ID
ZDB-IMAGE-240620-110
Source
Figures for Dong et al., 2024
Image
Figure Caption

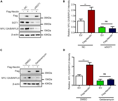
Fig. 5 Necdin regulated MYL12A stability in a SGT1- and HSP90-dependent manner (A and B) Necdin failed to increase MYL12A protein levels in Sgt1-depleted (siSgt1) H9C2 cells. Representative immunoblots (A) and statistics data of three independent experiments (B) are shown. Data are presented as means ± SEM, ∗p < 0.05, unpaired t test. (C and D) Necdin failed to increase MYL12A protein levels in H9C2 cells treated with HSP90 inhibitor GA. Representative immunoblots (C) and statistics data of three independent experiments (D) are shown. Data are presented as means ± SEM, ∗p < 0.05, unpaired t test.

Acknowledgments
This image is the copyrighted work of the attributed author or publisher, and ZFIN has permission only to display this image to its users. Additional permissions should be obtained from the applicable author or publisher of the image. Full text @ iScience