IMAGE

Fig. 6

ID
ZDB-IMAGE-240619-6
Source
Figures for Morooka et al., 2024
Image
Figure Caption

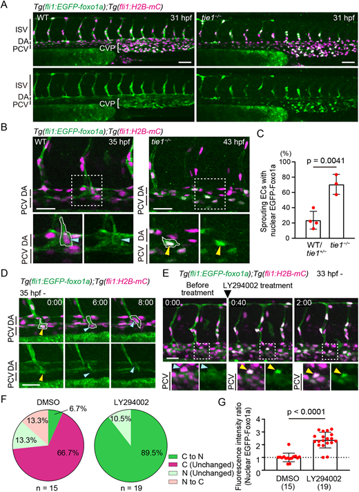
Fig. 6 Tie1 inhibits nuclear import of Foxo1a during secondary sprouting. (A) Trunk and tail of Tg(fli1:EGFP-foxo1a);Tg(fli1:H2B-mCherry) WT and tie1−/− embryos (31 hpf). (B) Trunk of Tg(fli1:EGFP-foxo1a);Tg(fli1:H2B-mCherry) WT (35 hpf) and tie1−/− embryos (43 hpf). The boxed areas are enlarged beneath. White dotted lines outline ECs sprouting from the PCV. Blue and yellow arrowheads indicate EGFP-Foxo1a in the cytoplasm and nucleus, respectively. (C) Quantitative analysis of the data shown in B. The graph shows the percentage of secondary sprouting ECs with nuclear EGFP-Foxo1a among total sprouting ECs from the PCV and CVP. Each dot represents an individual embryo. Data are mean±s.d. (WT/tie1+/−, n=4 embryos; tie1−/−, n=3 embryos). Six to ten sprouting ECs were measured in each embryo. (D) Time-sequential images of the trunk of a Tg(fli1:EGFP-foxo1a);Tg(fli1:H2B-mCherry) WT embryo from 35 hpf. Elapsed time (h:min). White dotted lines outline an EC sprouting from the PCV. Before nuclear migration, EGFP-Foxo1a was exported from the nuclei (yellow arrowheads) to the cytoplasm (blue arrowheads). (E) Time-sequential images of the trunk of a Tg(fli1:EGFP-foxo1a);Tg(fli1:H2B-mCherry) embryo (from 33 hpf) treated with 30 µM LY294002 just after the z-stack imaging at 0:00. Elapsed time (h:min). The boxed areas are enlarged beneath. Treatment with LY294002 altered the localization of EGFP-Foxo1a in a secondary sprouting EC from cytoplasmic (blue arrowheads) to nuclear (yellow arrowheads), leading to retraction of the sprouts. (F) Percentage of ECs in which EGFP-Foxo1a localization was unchanged or changed between cytoplasm (C) and nucleus (N) in secondary sprouting ECs after DMSO or LY294002 treatment. Tg(fli1:EGFP-foxo1a);Tg(fli1:H2B-mCherry) embryos were treated with DMSO or 30 µM LY294002 at 34 hpf during time-lapse imaging and localization changes examined before treatment (34 hpf) and 2 h after treatment (36 hpf) (DMSO, n=15 secondary sprouts; LY294002, n=19 secondary sprouts). (G) Fluorescence intensity of nuclear EGFP-Foxo1a in individual secondary sprouting ECs was quantified before treatment (34 hpf) and 2 h after treatment with DMSO or 30 µM LY294002 (36 hpf). The fluorescence intensity at 2 h after treatment was expressed relative to that before treatment. Scale bars: 50 μm (A); 30 µm (B,D,E). P-values were determined by two-tailed Student's t-test. CVP, caudal vein plexus.

Acknowledgments
This image is the copyrighted work of the attributed author or publisher, and ZFIN has permission only to display this image to its users. Additional permissions should be obtained from the applicable author or publisher of the image. Full text @ Development