IMAGE

Figure 2

ID
ZDB-IMAGE-240617-36
Source
Figures for Zhang et al., 2024
Image
Figure Caption

Figure 2

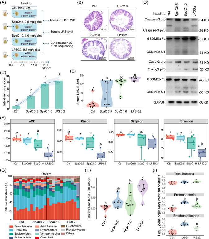
Dietary SpaC and LPS induce intestinal pyroptosis and gut microbial dysbiosis in zebrafish. (A) One‐month old zebrafish were fed with diets supplemented with 0.5 and 1.0 mg/g SpaC or diet supplemented with 0.2 mg/g LPS for three weeks. (B) Representative intestinal histology images by H&E staining. (C) Total histological score measuring the severity of the intestinal injury (Values are means. F3,20 = 65.490; n = 6). (D) A representative western blot analysis showing Caspase‐3 activation, GSDMEa cleavage, Caspy2 activation and GSDMEb cleavage. (E) Serum LPS levels (F3,25 = 9.826; n = 6−9, pool of three zebrafish per sample). (F) Indexes of α diversity (ACE: F3,20 = 17.869; Chao1: F3,20 = 20.649; Simpson: F3,20 = 3.273; Shannon: F3,20 = 11.611; n = 6, pool of 6 zebrafish per sample). (G) The composition of gut microbiota at phylum level (n = 6, pool of six zebrafish per sample). (H) The relative abundance of bacteria producing LPS (F3,20 = 5.907; n = 6). (I) Total number of bacteria (F3,20 = 2.332), the number of Proteobacteria (F3,20 = 18.276) and the number of Entobacteriaceae (F2,14 = 22.373) in the intestinal microbiota of one‐month old zebrafish immersed with either LGG or PB22 at 107 CFUs/mL for Day 14 (n = 5−6). The Numbers of biologically independent samples are labeled on the violin plots. Box represents median ± interquartile range, whiskers represent 1.5× interquartile range. Statistics: one‐way ANOVA followed by Duncan's test. Treatments in violin or box plots labeled with different letters on top represent statistically significant results (p < 0.05).

Acknowledgments
This image is the copyrighted work of the attributed author or publisher, and ZFIN has permission only to display this image to its users. Additional permissions should be obtained from the applicable author or publisher of the image. Full text @ Imeta