IMAGE

Fig. 7

ID
ZDB-IMAGE-240516-8
Source
Figures for Wang et al., 2024
Image
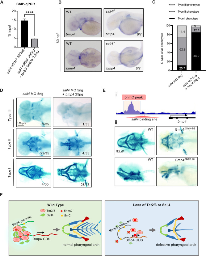
Figure Caption

Fig. 7 Sall4 regulates bmp4 expression to control pharyngeal arch development (A) Chromatin immunoprecipitation (ChIP)-qPCR analysis of Sall4 binding to the bmp4 promoter in wild-type and tet2/3 morphants at 48 hpf. Statistical variance is examined by the two-tailed Student’s t test. Error bars indicate mean ± SD (n = 3). ∗∗∗∗p < 0.0001. (B) In situ hybridization assay showing the loss of sall4 causes a reduction of bmp4 transcripts in the mandibular region. (C) The bar plot showing the extent of defect cartilage phenotypes is divided into three groups. The ratio of each group is shown. (D) Alcian blue staining assays showing overexpression of bmp4 can partially rescue the pharyngeal cartilage phenotype caused by loss of sall4 at 5 dpf. Scale bars, as indicated. (E) (i) Schematic showing a 5hmC peak and the deletion of Sall4-binding sites on the bmp4 promoter. (ii) Alcian blue staining showing deletion of Sall4-binding sites on the bmp4 promoter causes defective cartilage phenotypes in embryos at 5 dpf. Upper, ventral view. Lower, lateral view. WT, wild type. Scale bars, as indicated. (F) Model of Tet2/3 and Sall4 action on the bmp4 promoter.

Acknowledgments
This image is the copyrighted work of the attributed author or publisher, and ZFIN has permission only to display this image to its users. Additional permissions should be obtained from the applicable author or publisher of the image. Full text @ Cell Rep.