IMAGE

Fig. 8

ID
ZDB-IMAGE-240319-31
Source
Figures for Megerson et al., 2023
Image
Figure Caption

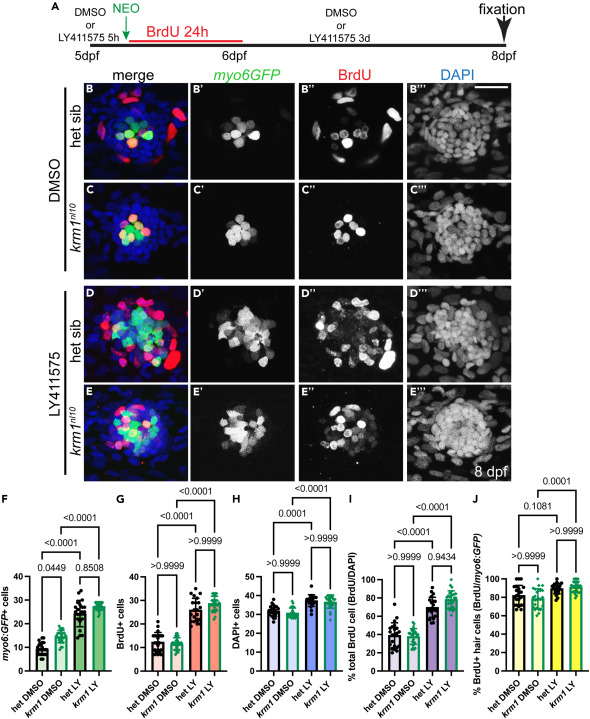
Fig. 8 Notch signaling regulates cellular proliferation during regeneration in krm1nl10 neuromasts (A) Timeline of drug exposure between 5-8dpf. DMSO or LY411575 at 5dpf for 5-h prior to NEO exposure, NEO exposure, BrdU incubation for 24 h h in the presence of DMSO or LY411575, and then regeneration to 8dpf with exposure to DMSO or LY411575. (B–E‴) Confocal projections of L2 neuromasts at 8dpf expressing Tg(myosin6b:GFP)w186 to label regenerated hair cells (myo6:GFP green), BrdU incorporation (red), and DAPI labeling of nuclei (blue) in heterozygous sibling and krm1nl10 mutant larvae following exposure to DMSO or LY411575. (F–J) Quantification of myo6:GFP-labeled hair cells at 8dpf following regeneration during exposure to DMSO or LY411575, BrdU-labeled NM cells 8dpf following regeneration during exposure to DMSO or LY411575, percentage of BrdU-positive cells/DAPI-labeled nuclei in NMs, and percentage of myo6:GFP-labeled hair cell co-labeled with BrdU. DMSO-exposed heterozygous siblings n = 22 NM (9 fish) and krm1nl10 n = 26 NM (9 fish); LY411575-exposed heterozygous siblings n = 20 NM (11 fish) and krm1nl10 n = 26 NM (9 fish). All data presented as mean ± SD, Kruskal-Wallis test, Dunn’s multiple comparisons test. Scale bar = 20 μm. See also Figure S3.

Acknowledgments
This image is the copyrighted work of the attributed author or publisher, and ZFIN has permission only to display this image to its users. Additional permissions should be obtained from the applicable author or publisher of the image. Full text @ iScience