IMAGE

Fig. 7

ID
ZDB-IMAGE-240319-30
Source
Figures for Megerson et al., 2023
Image
Figure Caption

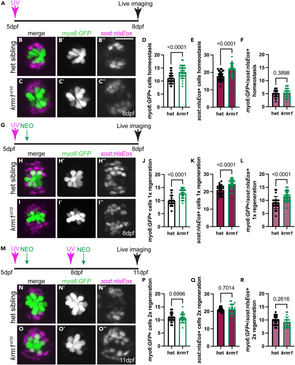
Fig. 7 Dorsoventral support cells contribute to supernumerary hair cells following regeneration in krm1nl10 mutant NMs (A) Timeline for Tg(sost:nlsEos)w215 photoconversion at 5dpf and homeostatic development until 8dpf. (B–C″) Homeostasis at 8 days of Tg(myosin6b:GFP)w186 labeled hair cells (green) and Tg(sost:nlsEos)w215 labeled dorsoventral support cells (magenta) following photoconversion in 5dpf heterozygous sibling and krm1nl10 mutant NMs. (D–F) Quantification of Tg(myosin6b:GFP)w186 hair cells, total Tg(sost:nlsEos)w215 expressing NM cells, and hair cells expressing both Tg(myosin6b:GFP)w186 and Tg(sost:nlsEos)w215 at 8dpf. Heterozygous siblings n = 21 NM (12 fish) and krm1nl10 n = 22 NM (12 fish). (G) Timeline for Tg(sost:nlsEos)w215 photoconversion and NEO at 5dpf and 1 round of regeneration until 8dpf. (H–I″) 1 round of regeneration of Tg(myosin6b:GFP)w186 labeled hair cells (green) and Tg(sost:nlsEos)w215 labeled dorsoventral support cells (magenta) following photoconversion at 5dpf and NEO-exposure in heterozygous sibling and krm1nl10 mutant NMs. (J–L) Quantification of Tg(myosin6b:GFP)w186 hair cells, total Tg(sost:nlsEos)w215 expressing NM cells, and hair cells expressing both Tg(myosin6b:GFP)w186 and Tg(sost:nlsEos)w215 at 8dpf following 1 round of regeneration. Heterozygous siblings n = 23 NM (8 fish) and krm1nl10 n = 31 NM (8 fish). (M) Timeline for Tg(sost:nlsEos)w215 photoconversion and NEO at 5dpf and again at 8dpf, for 2 rounds of regeneration until 11dpf. (N–O″) 2 rounds of regeneration of Tg(myosin6b:GFP)w186 labeled hair cells (green) and Tg(sost:nlsEos)w215 labeled dorsoventral support cells (magenta) following photoconversion and NEO-exposure at 5dpf and 8dpf in heterozygous sibling and krm1nl10 mutant NMs. (P–R) Quantification of Tg(myosin6b:GFP)w186 hair cells, total Tg(sost:nlsEos)w215 expressing NM cells, and hair cells expressing both Tg(myosin6b:GFP)w186 and Tg(sost:nlsEos)w215 at 8dpf following 2 rounds of regeneration. Heterozygous siblings n = 21 NM (8 fish) and krm1nl10 n = 22 NM (7 fish). All data presented as mean ± SD, Mann-Whitney test. Scale bar = 20 μm.

Acknowledgments
This image is the copyrighted work of the attributed author or publisher, and ZFIN has permission only to display this image to its users. Additional permissions should be obtained from the applicable author or publisher of the image. Full text @ iScience