IMAGE

Fig. 4

ID
ZDB-IMAGE-240319-27
Source
Figures for Megerson et al., 2023
Image
Figure Caption

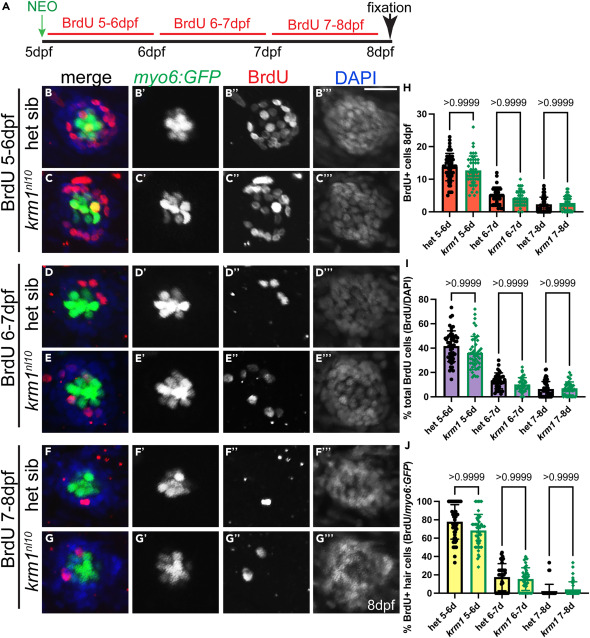
Fig. 4 Proliferation does not contribute to the regeneration of supernumerary hair cells in krm1nl10 neuromasts (A) Timeline of neomycin expose at 5dpf, followed by 24 h of BrdU incubation at 5-6dpf, 6-7dpf, or 7-8dpf, all conditions were allowed to develop until 8dpf then fixed and processed for imaging. (B–G‴’’) Confocal projections of L2 neuromasts at 8dpf expressing Tg(myosin6b:GFP)w186 to label regenerated hair cells (myo6:GFP; green), BrdU incorporation (red), and DAPI labeling of nuclei (blue) at 5-6dpf in heterozygous sibling or krm1nl10 mutant neuromasts NMs, from 6-7dpf,or from 7-8dpf. Scale bar = 20 μm. (H–J) Total numbers of BrdU-positive cells in heterozygous or krm1nl10 mutant neuromasts, percentage of total BrdU-positive cells (total BrdU+ cells/total DAPI+ cells), and percentage of BrdU-positive hair cells (BrdU+ myo6:GFP+ cells/total myo6:GFP+ cells). 5-6dpf: het sibling n = 50 NMs (12 fish), krm1nl10 n = 46 NM (11 fish); 6-7dpf: het sibling n = 34 NMs (9 fish), krm1nl10 n = 39 NM (9 fish); 7-8dpf: het sibling n = 50 NMs (12 fish), krm1nl10 n = 40 NM (10 fish). All data presented as mean ± SD, Kruskal-Wallis test, Dunn’s multiple comparisons test.

Acknowledgments
This image is the copyrighted work of the attributed author or publisher, and ZFIN has permission only to display this image to its users. Additional permissions should be obtained from the applicable author or publisher of the image. Full text @ iScience