IMAGE

Figure 4

ID
ZDB-IMAGE-240315-76
Source
Figures for Aksoy et al., 2024
Image
Figure Caption

Figure 4

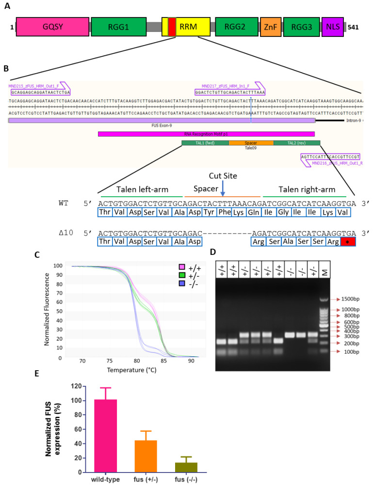
Generating fus-deficient zebrafish lines. (A) Design of sgRNA targeting the RRM region of fus. (B) −10bp deletion at the TALEN target site resulting in a premature stop codon (*) (C) High resolution melting analysis (HRMA) curves showing WT (fus+/+), heterozygous (fus+/−) and homozygous (fus−/−) zebrafish lines (D) RFLP assay showing the PCR amplicons of fus+/+, fus+/− and fus−/− digested with DraI enzyme. (E) Quantification of fus+/− and fus−/− mRNA, relative to fus+/+ mRNA in 4dpf embryos.

Acknowledgments
This image is the copyrighted work of the attributed author or publisher, and ZFIN has permission only to display this image to its users. Additional permissions should be obtained from the applicable author or publisher of the image. Full text @ Cells