IMAGE

Fig. 1

ID
ZDB-IMAGE-240215-1
Source
Figures for Desalegn et al., 2023
Image
Figure Caption

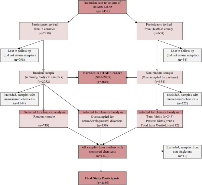
Fig. 1 Flow chart showing selection of the study participants from the HUMIS cohort.

Acknowledgments
This image is the copyrighted work of the attributed author or publisher, and ZFIN has permission only to display this image to its users. Additional permissions should be obtained from the applicable author or publisher of the image. Full text @ Environ. Int.