IMAGE

Fig. 7

ID
ZDB-IMAGE-240112-67
Source
Figures for Zhong et al., 2023
Image
Figure Caption

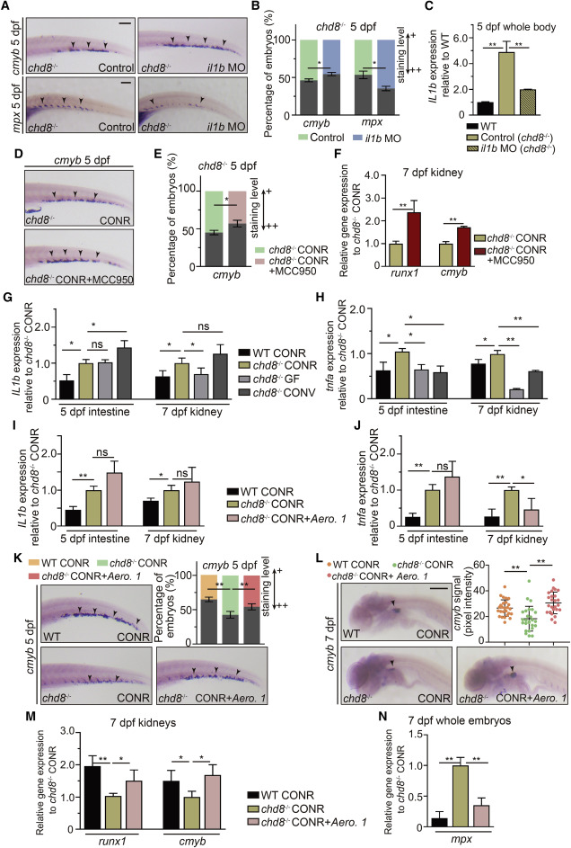
Fig. 7 Selective inhibition of elevated cytokine expression in chd8−/− kidney by microbiota intervention rebalances HSPC development and myeloid differentiation (A) WISH for cmyb and mpx in chd8−/− and chd8−/− larvae injected with il1b MO. (B) Quantification of WISH results from (A). (C) qPCR analysis of il1b expression at 5 dpf in the whole embryos of WT, chd8−/−, and chd8−/− larvae injected with il1b MO. (D) WISH for cmyb at 5 dpf in chd8−/− and chd8−/− larvae treated with MCC950 from 3 dpf. (E) Quantification of WISH results from (D). (F) qPCR analysis of runx1 and cmyb expression in kidney at 7 dpf of chd8−/− CONR and chd8−/− CONR larvae treated with MCC950 from 3 dpf. (G and H) qPCR analysis of il1b (G) and tnfa (H) in the intestine and kidney obtained from WT CONR, chd8−/− CONR, chd8−/− GF larvae, and chd8−/− GF larvae treated with microbiota from the CONR WT at 3dpf. (I and J) qPCR analysis of il1b (I) and tnfa (J) in the intestine and kidney obtained from WT CONR, chd8−/− CONR larvae, and chd8−/− CONR larvae treated with Aero. 1 at 3 dpf. (K) WISH for cmyb at 5 dpf in WT CONR, chd8−/− CONR, and chd8−/− CONR larvae treated with Aero. 1 at 3 dpf. (L) WISH for cmyb in the kidney at 7 dpf in WT CONR, chd8−/− CONR, and chd8−/− CONR larvae treated with Aero. 1 at 3 dpf, each data point represents an individual larva, n = 26–30 per group. (M) qPCR analysis of runx1 and cmyb expression in the kidney of WT CONR, chd8−/− CONR larvae, and chd8−/− CONR larvae treated with Aero. 1 at 3 dpf. (N) qPCR analysis of mpx expression in the whole embryos in WT CONR, chd8−/− CONR larvae, and chd8−/− CONR larvae treated with Aero. 1 at 3 dpf. Student’s t tests in (B, C, E, and F), ANOVA in (G–J and L–N); means ± SEM of three independent experiments, n = 45–60 larvae per group for WISH, n = 30–40 larvae per group for qPCR, ∗p < 0.05, ∗∗p < 0.01; ns, not significant. Scale bars, 200 μm. See also Figure S7.

Acknowledgments
This image is the copyrighted work of the attributed author or publisher, and ZFIN has permission only to display this image to its users. Additional permissions should be obtained from the applicable author or publisher of the image. Full text @ Cell Rep.