IMAGE

Fig. 6

ID
ZDB-IMAGE-231204-61
Source
Figures for Wei et al., 2023
Image
Figure Caption

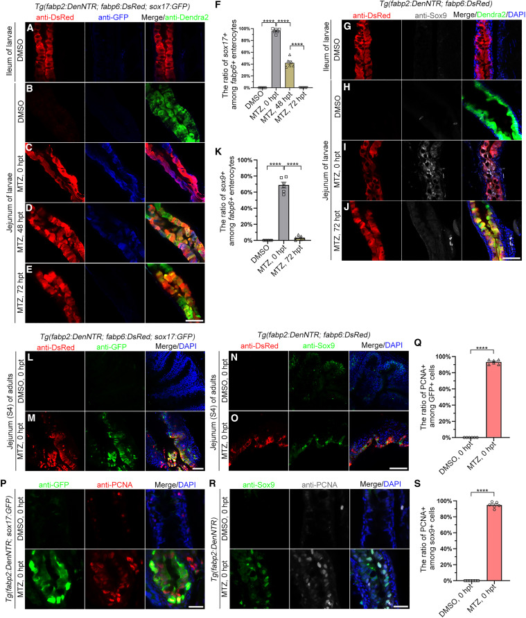
Fig. 6 Migrated ileal enterocytes in both larvae and adults express gut precursor markers (A–K) In the uninjured larvae, ileal enterocytes did not express sox17:GFP transgene and Sox9 (A and G). In the MTZ-injured larvae, the migrated DsRed+ ileal enterocytes in the jejunum expressed the sox17:GFP transgene (B and C) and Sox9 (H and I) at 0 hpt, followed by expression of Dendra2 at 48 hpt (D), finally downregulating sox17:GFP transgene (E) and Sox9 (J) at 72 hpt. (F) Graph showing quantification of ratio of Sox17+ among DsRed+ enterocytes (n = 6). (K) Graph showing quantification of ratio of Sox9+ among DsRed+ enterocytes (n = 6). Data are presented as mean ± SEM. ∗∗∗∗p < 0.0001, two-tailed unpaired t test. (L–O) Similarly, in MTZ-injured adults, the migrated DsRed+ ileal enterocytes in the S4 segment of jejunum expressed the sox17:GFP transgene (L and M) and Sox9 (N and O) at 0 hpt. (P–S) The sox17+ (P) and sox9+ (R) cells expressed PCNA. Graphs show ratio of PCNA+ cells among the sox17+ (Q) and sox9+ (S) cells. Data are presented as mean ± SEM. ∗∗∗∗p < 0.0001, two-tailed unpaired t test. Scale bars, 50 μm. See also Figure S7.

Acknowledgments
This image is the copyrighted work of the attributed author or publisher, and ZFIN has permission only to display this image to its users. Additional permissions should be obtained from the applicable author or publisher of the image. Full text @ Cell Rep.