IMAGE

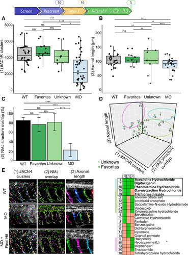
Fig. 7

ID
ZDB-IMAGE-231121-70
Source
Figures for Lescouzères et al., 2023
Image
Figure Caption

Fig. 7 Filter II: The automated imaging-analysis identifies five Hits regulating NMJ development in the gan zebrafish A–C. Boxplots showing individual and mean values of the number of postsynaptic AChR clusters (A) and axonal length (B) and bar plot showing NMJ structure overlap (C) for four groups: noninjected WT (black), MO-injected embryos (blue), MO-injected embryos treated with Favorites Hits (dark green) or Unknown Hits (light green). The central bands of the boxplots represent the median, the boxes of the boxplots represent the interquartile range (between the first and third quartile), and the whiskers represent the minimum and maximum values. D. 3-D scatter plot representing the z-scoring analysis for the three parameters (x (1) = #AChR clusters, y (2) = NMJ structure overlap, z (3) = Axonal length). The 3-D representation and the associated Hit-map identify subgroups of compounds with different penetrance of recovery of cellular deficits in the gan zebrafish, among which three Hits restore all parameters and two additional restore two parameters including NMJ common to all Hits. E. Representative images of the three parameters examined for noninjected WT embryos (WT), gan MO-injected embryos (MO), and gan MO-injected embryos treated with Aceclidine Hydrochloride, which restore all three parameters. Data information: Scale bar represents a length of 200 μm. Data information: Each dot represents individual values for WT and MO, and mean values of quadruplicate treated larvae with single Hits (Favorites, Unknown) (A–C). In the absence of normality of distribution of the data, a nonparametric Kruskal–Wallis test is applied; medians with range are represented; n = 34 (WT), n = 44 (MO), n = 13 (Favorites), n = 9 (Unknown); *P ≤ 0.05; **P ≤ 0.01, ***P ≤ 0.001, and ****P ≤ 0.0001.

Acknowledgments
This image is the copyrighted work of the attributed author or publisher, and ZFIN has permission only to display this image to its users. Additional permissions should be obtained from the applicable author or publisher of the image. Full text @ EMBO Mol. Med.