IMAGE

Figure 4

ID
ZDB-IMAGE-230724-50
Source
Figures for Cacialli et al., 2023
Image
Figure Caption

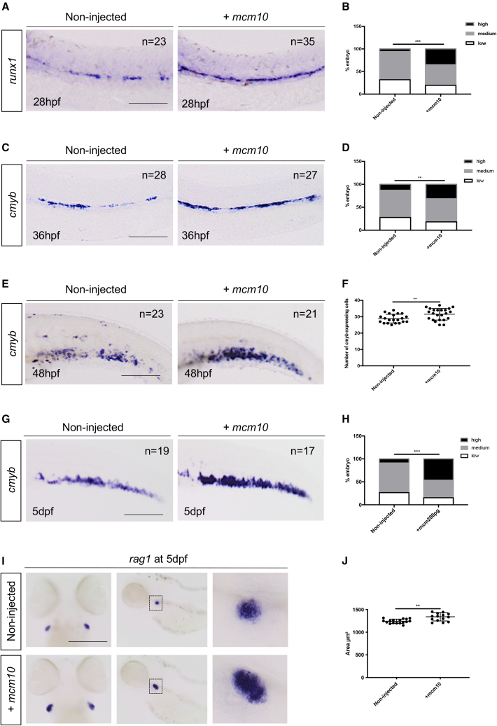
Figure 4

mcm10 overexpression increases the expression HSC marker

(A) runx1 expression in 28-hpf embryos, either non-injected or injected with mcm10 full-length mRNA.

(B) Statistical analysis was completed using Fisher’s exact test. ∗∗∗p < 0.001 (n = number of total embryos from three independent experiments).

(C) WISH against cmyb at 36 hpf in embryos, either non-injected or injected with mcm10 full-length mRNA.

(D) Statistical analysis was completed using Fisher’s exact test. ∗∗p < 0.01 (n = number of total embryos from three independent experiments).

(E) cmyb expression in 48-hpf embryos, either non-injected or injected with mcm10 full-length mRNA.

(F) Quantification of the number of cmyb-positive cells in the CHT per embryo. Statistical analysis was completed using an unpaired two-tailed t test. ∗∗p < 0.01 (n = number of total embryos from three independent experiments).

(G) WISH against cmyb in 5-dpf embryos, either non-injected or injected with mcm10 full-length mRNA.

(H) Statistical analysis was completed using Fishers exact test. ∗∗∗p < 0.001.

(I) WISH against rag1 at 5 dpf in embryos, either non-injected or injected with mcm10 full-length mRNA.

(J) The area of the thymus was measured for each embryo. Statistical analysis was completed using an unpaired two-tailed t test. ∗∗p < 0.01 (n = number of total embryos from three independent experiments). Scale bars: 100 μm (A, C, E, G, and I).

Acknowledgments
This image is the copyrighted work of the attributed author or publisher, and ZFIN has permission only to display this image to its users. Additional permissions should be obtained from the applicable author or publisher of the image. Full text @ Stem Cell Reports