IMAGE

Fig. 6

ID
ZDB-IMAGE-230714-48
Source
Figures for Zhang et al., 2023
Image
Figure Caption

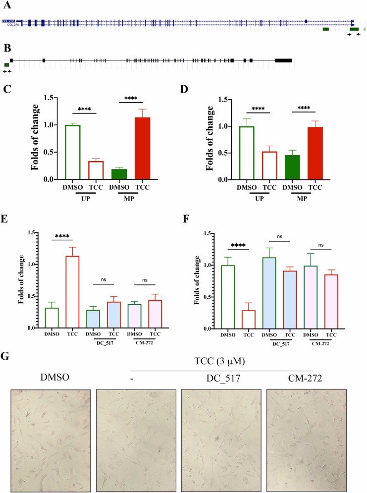
Fig. 6 Fig. 6. TCC reduces type II collagen expression via DNMT1-dependent DNA methylation. (A) The CpG island in the human COL2A1 gene. The arrows refer to the primer pairs. (B) The CpG island in the zebrafish col2a1a gene. The arrows refer to the primer pairs; (C) Quantification of CpG island methylation in the human COL2A1 gene treated with TCC or an equal concentration of DMSO (0.025 %, V/V).; (D) Quantification of CpG island methylation in the zebrafish col2a1a gene treated with TCC or an equal concentration of DMSO (0.025 %, V/V).; (E) Quantification of CpG island methylation in the human COL2A1 gene exposed to TCC with or without the presence of DC_517 or CM-272. An equal concentration of DMSO (0.025 %, V/V) was used as control; (F) Quantification of COL2A1 expression in human chondrocytes exposed to TCC with or without the presence of DC_517 or CM-272. An equal concentration of DMSO (0.025 %, V/V) was used as control. UP refers to unmethylation primers; MP refers to methylation primers. qPCR was performed with 3 biological replicates and 2 technical replicates. Similar results were obtained in human chondrocytes from 6 independent donors. * indicates P < 0.05, * ** indicates P < 0.001, and * ** * indicates P < 0.0001.

Figure Data
Acknowledgments
This image is the copyrighted work of the attributed author or publisher, and ZFIN has permission only to display this image to its users. Additional permissions should be obtained from the applicable author or publisher of the image.

Reprinted from Journal of hazardous materials, 447, Zhang, Y., He, L., Yang, Y., Cao, J., Su, Z., Zhang, B., Guo, H., Wang, Z., Zhang, P., Xie, J., Li, J., Ye, J., Zha, Z., Yu, H., Hong, A., Chen, X., Triclocarban triggers osteoarthritis via DNMT1-mediated epigenetic modification and suppression of COL2A in cartilage tissues, 130747130747, Copyright (2023) with permission from Elsevier. Full text @ J. Hazard. Mater.