IMAGE

Fig. 3

ID
ZDB-IMAGE-230501-9
Source
Figures for Wang et al., 2023
Image
Figure Caption

Fig. 3

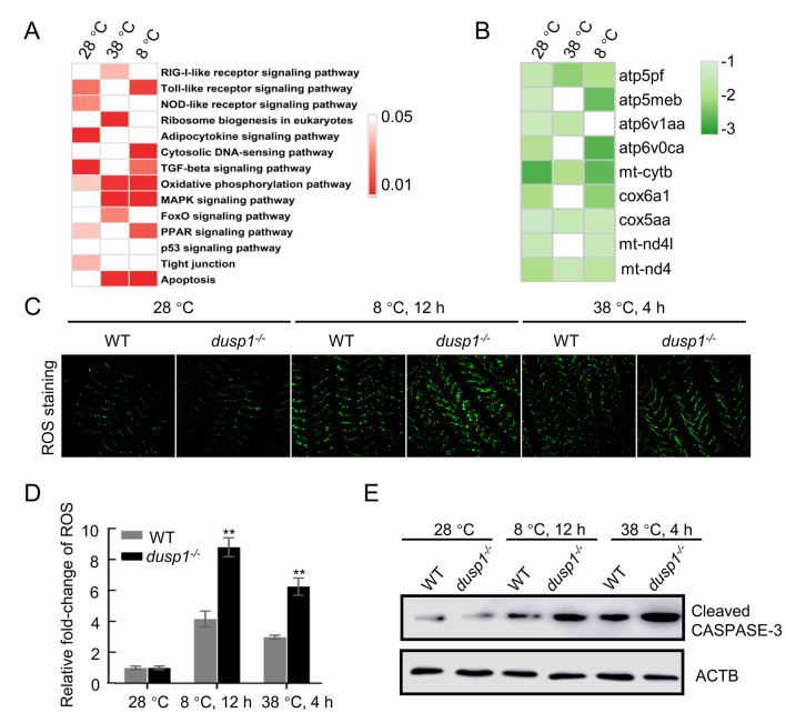
Disrupted MAPK and redox regulation and elevated susceptibility to thermal stress detected in gills of dusp1-deleted fish measured at three temperature-time points (28 °C, 38 °C 4 h, 8 °C 12 h)

A: KEGG enrichment analysis of DEGs between dusp1-/- and WT treated at different temperatures. B: Markedly reduced expression of mitochondrial-related genes in KEGG “oxidative phosphorylation” pathway identified in dusp1-/- versus WT zebrafish at three temperatures. Log2 transformation of gene fold-change is indicated by the color-coded scale. C: DCFH-DA probe for ROS in the gills of dusp1-/- and WT zebrafish under different temperature treatments. Scale bar: 50 µm. D: Statistics of ROS fluorescence intensity detected in the gills of temperature-treated dusp1-/- and WT fish with ImageJ software. Statistically significant results between dusp1-/- and WT zebrafish are indicated by asterisks. Level of expression in WT (28 °C) was used as a normalizing factor and set to 1. Sample size: n=6 for each measurement, one-way ANOVA, **: P<0.01. E: Western blot assays of activated caspase-3, reflecting severity of mitochondrial-dependent apoptosis. ACTB was used as the loading control.

Acknowledgments
This image is the copyrighted work of the attributed author or publisher, and ZFIN has permission only to display this image to its users. Additional permissions should be obtained from the applicable author or publisher of the image. Full text @ Zool Res