IMAGE

Fig. 2

ID
ZDB-IMAGE-230501-8
Source
Figures for Wang et al., 2023
Image
Figure Caption

Fig. 2

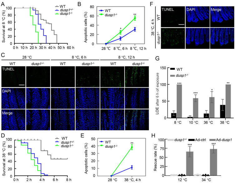
Negative impacts of dusp1 deletion on thermal stress tolerance in mutant fish

Thermal challenges were the same as described above. Sample size was 30 for each thermal challenge and at least three biological replicates were performed. A: Kaplan-Meier curves of three genotypes (dusp1-/-, dusp1+/-, and WT) treated by 8 °C exposure. B: Quantified apoptotic signal in gills under cold exposure analyzed by ImageJ software. Student’s t-test, *: P<0.05; **: P<0.01. C: TUNEL assay showing apoptotic signal in gills under 8 °C treatment. Scale bar: 100 µm. D: Kaplan-Meier curves of three genotypes (dusp1-/-, dusp1+/-, and WT) under 38 °C exposure. E: Quantified apoptotic signal in gills under hot exposure analyzed by ImageJ software. Student’s t-test, **: P<0.01. F: TUNEL assay of apoptosis in gills under hot (38 °C for 4 h) treatment. Scale bar: 100 µm. G: Differences in upper and lower lethal temperature tolerance between WT and dusp1-/- zebrafish. LOE indicates loss of equilibrium. Half survival rates (i.e., LOE rate) of dusp1-/- fish occurred at 10 °C and 36 °C, respectively, under cold and heat challenges, while WT fish exhibited half survival rates at 8 °C and 38 °C, respectively. One-way ANOVA, *: P<0.05; **: P<0.01; ***: P<0.001. H: Rescue of dusp1-/- mutant by zebrafish dusp1 mRNA (Ad-dusp1). Adding dusp1 mRNA restored the survival rate of embryos under cold (8 °C) and hot (38 °C) treatment. The same amount of GFP mRNA (Ad-ctrl) and dusp1-/- embryos without injection were used as controls. One-way ANOVA, ***: P<0.001.

Acknowledgments
This image is the copyrighted work of the attributed author or publisher, and ZFIN has permission only to display this image to its users. Additional permissions should be obtained from the applicable author or publisher of the image. Full text @ Zool Res