IMAGE

Figure 1

ID
ZDB-IMAGE-230406-53
Source
Figures for Li et al., 2023
Image
Figure Caption

Figure 1

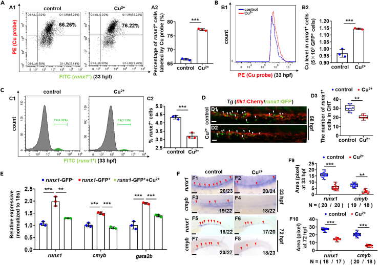
Accumulation of Cu in hematopoietic stem and progenitor cells (HSPCs) and the emergence and proliferation of HSPCs in Cu-stressed embryos

(A and B) Proportion of HSPCs labeled with Cu probe (A) and the Cu content in individual runx1GFP+ cells (HSPCs) (B) were increased in Cu-stressed embryos at 33 hpf. A1, flow cytometry (FACS) plots; B1, flow cytometry (FACS) histogram; A2, calculation of the percentage of runx1GFP+ cells labeled by Cu probe; B2, calculation of Cu level in individual runx1GFP+ cells.

(C) The percentage of runx1GFP+ cells in runx1:GFP embryos at 33 hpf. C1, flow cytometry (FACS) histogram; C2, calculation of the percentage of runx1GFP+ cells in different groups.

(D) Cu-stressed flk1:Cherry/runx1:GFP embryos (D2) and the controls (D1) at 58 hpf. D3, calculation of runx1-positive cells (runx1+ cells).

(E) The expression of HSPC genes runx1, cmyb, and gata2b in runx1GFP cells, runx1GFP+ cells, and Cu-stressed runx1GFP+ cells, respectively.

(F) The expression of HSPC genes runx1 and cmyb in embryos at 33 hpf and 72 hpf. F9, F10, calculation of runx1 and cmyb expression level in the Cu-stressed and control embryos, respectively. Each experiment was repeated three times, and a representative result is shown. Nchanged/Ntotal in the right bottom corner of each panel indicates embryos with changed expression/total tested embryos, and N in calculation panels indicates the number of embryos with changed expression in each group. The same for the numbers in the following figures. F1-F8, lateral view, anterior to the left, and dorsal to the up. Data are mean ± SD. t-test, ∗p < 0.05, ∗∗p < 0.01, ∗∗∗p < 0.001. Scale bars, 20 μm (D1-D2), 50 μm (F1-F4), and 200 μm (F5-F8).

Acknowledgments
This image is the copyrighted work of the attributed author or publisher, and ZFIN has permission only to display this image to its users. Additional permissions should be obtained from the applicable author or publisher of the image. Full text @ iScience