IMAGE

Fig. 4

ID
ZDB-IMAGE-230225-19
Source
Figures for Fang et al., 2021
Image
Figure Caption

Fig. 4

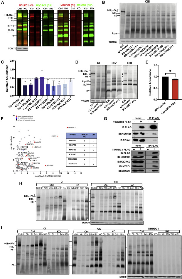
Figure 4. Respirasome subcomplex contains CIII/CIV for TIMMDC1-mediated respirasome assembly

(A) Blue-native PAGE and fluorescent immunoblotting analysis of respiratory supercomplexes in control (Ctrl) and TIMMDC1−/− (KO) cells. Digitonin-solubilized protein was separated by 3%–11% blue-native PAGE and immunoblotting with anti-NDUFC2 (CI), -UQCRC2 (CIII), -MT-CO1 (CIV), and fluorophore-conjugated secondary antibodies.

(B and C) Blue-native PAGE and immunoblotting analysis of the RS in control (Ctrl) and TIMMDC1−/− (KO) cells with sequence-specific KD of nuclear-encoded constitutive subunits of CIII. Nine nuclear-encoded subunits for CIII were knocked down independently in TIMMDC1−/− cells. Digitonin-solubilized protein was separated by 3%–11% blue-native PAGE, and the RS was immunoblotted with anti-NDUFB6 antibody (B). Quantitative analysis of RS levels was performed with KD of CIII (C).

(D and E) Blue-native PAGE and immunoblotting analysis of the RS in control (Ctrl) and TIMMDC1−/− (KO) cells with small interfering (siRNA)-mediated KD of four assembly factors (COX14, COA1, COA3, and SURF1) of CIV. TIMMDC1−/− cells were transfected with four siRNA sequences simultaneously. Digitonin-solubilized protein was separated by 3%–11% blue-native PAGE, and the RS was immunoblotted with anti-NDUFB6 antibody (D). Quantitative analysis of RS levels was performed (E).

(F) Protein interactions with exogenous TIMMDC1 were detected by co-immunoprecipitation/liquid chromatography-mass spectrometry (co-IP/LC-MS) in HEK293T cells. Proteins were sorted by fold-change and p value (<0.05). Proteins that were not found in control cells but were abundant in TIMMDC1 OE cells and, therefore, have no fold-change or p value, are included in the figure table (right panel).

(G) Protein interactions with exogenous TIMMDC1 were detected by coIP/WB in HEK293T cells. The exogenous TIMMDC1 was tagged with FLAG, and anti-FLAG antibody was used to immunoprecipitate the protein complex. Antibodies against CI (NDUFB6 and NDUFS3), CIII (UQCRC2), and CIV (MTCO1, MTCO2, and COX4I1) were used to detect respiratory complexes co-immunoprecipitating with TIMMDC1.

(H and I) Assembly dynamics of respirasome and the RS in TIMMDC1−/− cells and paired control (Ctrl) cells. Cells were pretreated with chloramphenicol (CAP, 40 μg/mL) for 7 days. Assembly of respirasome, RS, and TIMMDC1 in digitonin-solubilized cells was examined by CAP removal, followed by blue-native PAGE (3%–11%). Respirasome and the RS were identified by antibodies against CI (NDUFB6) and CIII (UQCRC2) (H) or CI (NDUFB6), CIV (MT-CO1), and TIMMDC1 (I).

TOM70 was used as an internal control. Quantitative data were generated from three independent experiments. Data are presented as the means ± SEM. p < 0.05.

Acknowledgments
This image is the copyrighted work of the attributed author or publisher, and ZFIN has permission only to display this image to its users. Additional permissions should be obtained from the applicable author or publisher of the image. Full text @ Cell Rep.