IMAGE

Fig. 8

ID
ZDB-IMAGE-230112-41
Genes
Source
Figures for Klingbeil et al., 2021
Image
Figure Caption

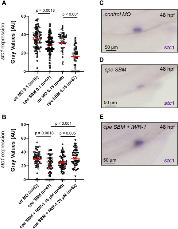
Fig. 8 Depletion of zebrafish carboxypeptidase E (cpe) reduces stc1 expression.

(A) Quantification of the in situ hybridization intensity after depletion of cpe with a splice-blocking (SBM) morpholino oligonucleotide (MO). ctr MO – control morpholino oligonucleotide. The numbers of analyzed embryos are shown inside the brackets. Depletion of cpe significantly reduces stc1 expression. (B) Quantification of the in situ hybridization intensity. The reduced stc1 expression after depletion of cpe with the SBM (0.1 ​mM) is rescued by the Wnt antagonist IWR-1 in dose-dependent fashion (ctr MO, control MO, 0.1 ​mM). The numbers of analyzed embryos are shown inside the brackets. (C) An example of stc1 expression in embryo injected with control MO that was quantified in (A). (D) An example of stc1 expression in embryo injected with cpe SBM that was quantified in (A). (E) An example of stc1 expression in embryo injected with cpe SBM and treated with IWR-1 that was quantified in (B). p-values were calculated using Cochran-Mantel-Haenszel test. Error bars represent standard error of the mean.

Figure Data
Acknowledgments
This image is the copyrighted work of the attributed author or publisher, and ZFIN has permission only to display this image to its users. Additional permissions should be obtained from the applicable author or publisher of the image.

Reprinted from Developmental Biology, 481, Klingbeil, K., Nguyen, T., Fahrner, A., Guthmann, C., Wang, H., Schoels, M., Lilienkamp, M., Franz, H., Eckert, P., Walz, G., Yakulov, T.A., Corpuscles of Stannius development requires FGF signaling, 160-171, Copyright (2021) with permission from Elsevier. Full text @ Dev. Biol.