IMAGE

Fig. 4

ID
ZDB-IMAGE-230108-4
Source
Figures for Longhitano et al., 2022
Image
Figure Caption

Fig. 4

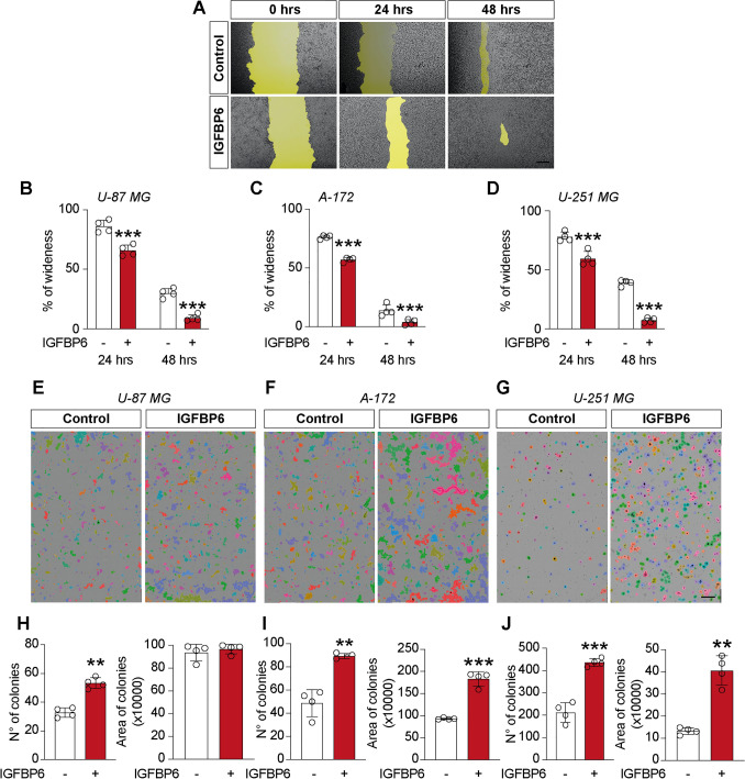
IGFBP6 enhances migratory and colony formation capacity in glioblastoma cells. Effect of IGFBP6 treatment on migratory capacity AD and colony formation capacity GH in Glioblastoma cells. Data are expressed as mean ± SD of at least four independent experiments. (*P < 0.05; **P < 0.005; ***P < 0.001; ****P < 0.0001). Scale bar in (A) 100 μm and scale bar in (E, F and G) 1 mm

Acknowledgments
This image is the copyrighted work of the attributed author or publisher, and ZFIN has permission only to display this image to its users. Additional permissions should be obtained from the applicable author or publisher of the image. Full text @ Cancer Immunol Immunother