IMAGE

Fig. 6

ID
ZDB-IMAGE-221101-17
Source
Figures for Ulloa et al., 2021
Image
Figure Caption

Fig. 6

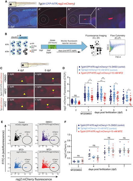
Depletion of HSCs has a negligible impact on T cell seeding of larval thymus

(A) Fluorescent images of drl:CFP-NTR (A′), rag2:mCherry (marking T-lymphocytes) (A′′) and merged (A′′′) at 5 dpf in the thymic lymphoid tissue. Scale bars, 500 μm. Merged fluorescent image (A′′′′) shows higher magnification image of (A′′′).

(B) Experimental schema of the NTR/MTZ system.

(C) Fluorescent images of Tg(drl:CFP-NTR+; rag2:mCherry+) and Tg(rag2:mCherry+) larvae shown at 4 and 6 dpf (2 and 4 dpM, respectively) after depletion of HSCs using the NTR/MTZ system. Yellow arrowheads indicate rag2:mCherry+ fluorescent lymphocytes within the thymus. Scale bars, 500 μm.

(D) Quantification of rag2:mCherry fluorescence CTCF levels in Tg(drl:CFP-NTR+;rag2:mCherry+) and Tg(rag2:mCherry+) zebrafish treated with 10 mM MTZ or 1% DMSO (n = 19–72 larvae).

(E) Flow cytometry plots of rag2:mCherry and FITC (autofluorescence control) in untreated negative controls (black); Tg(drl:CFP-NTR;rag2:mCherry) + 1% DMSO (purple); Tg(rag2:mCherry) + 10 mM MTZ (light blue); and Tg(drl:CFP-NTR;rag2:mCherry) + 10 mM MTZ (red).

(F) Quantification of rag2:mCherry% from (E) flow cytometry experiments in treated and control groups; n = 4–11, 7–10 pooled larvae per sample.

Two-way ANOVA with Tukey’s multiple comparisons test was used for all statistical analyses. Plots are individual data points for each biological replicate with mean ± SEM. ns, not significant; *p < 0.05; **p ≤ 0.01; ***p ≤ 0.001.

Acknowledgments
This image is the copyrighted work of the attributed author or publisher, and ZFIN has permission only to display this image to its users. Additional permissions should be obtained from the applicable author or publisher of the image. Full text @ Cell Rep.