IMAGE

Fig. 3

ID
ZDB-IMAGE-220802-37
Source
Figures for Wang et al., 2022
Image
Figure Caption

Fig. 3

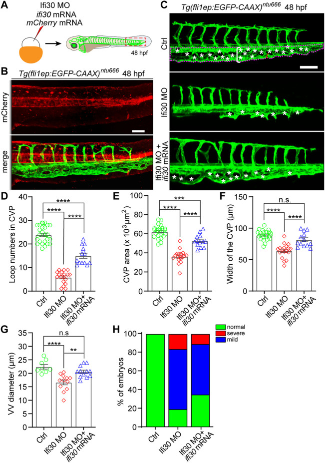
Ifi30 overexpression rescues the defective CVP phenotypes of Ifi30 morphants (A) Schematic representation of the rescue experiment. The mixture of Ifi30 MO, ifi30 mRNA, and mCherry mRNA is injected into one-cell stage Tg(fli1ep:EGFP-CAAX) ntu666 embryos. The mCherry mRNA is used to verify the working efficiency of mRNA injection by examining the red fluorescence post injection (B) (C–G) The CVP loop numbers (asterisks), total CVP area (white dotted line outlined area), CVP width (white square bracket), and ventral vein (VV) diameter (red square bracket) in Ifi30 morphants are all rescued by ifi30 mRNA injection (H) The incidence of normal and defective CVP phenotypes in control Tg(fli1ep:EGFP-CAAX) ntu666 embryos (n = 34), embryos injected with Ifi30 MO (n = 41), and embryos co-injected with Ifi30 MO and ifi30 mRNA (n = 34). Error bars represent SEM. n. s., not significant. **, p < 0.01. ***, p < 0.001. ****, p < 0.0001. Scale bars, 100 µm.

Acknowledgments
This image is the copyrighted work of the attributed author or publisher, and ZFIN has permission only to display this image to its users. Additional permissions should be obtained from the applicable author or publisher of the image. Full text @ Front. Physiol.