IMAGE

Fig. 6

ID
ZDB-IMAGE-220727-46
Antibodies
Source
Figures for Jeong et al., 2022
Image
Figure Caption

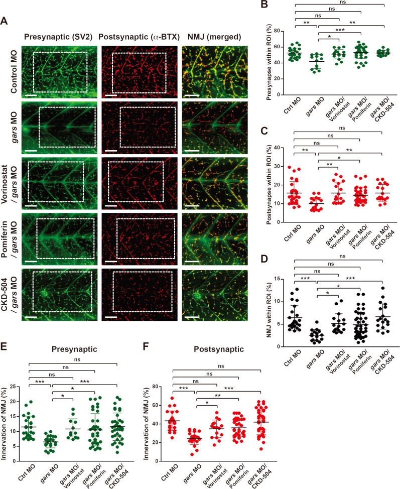
Fig. 6

CKD-504 is an efficient HDAC6 inhibitor that repairs NMJ defects.

(A) Lateral view images after staining with anti-SV2 and α-BTX of a whole-mounted zebrafish injected with control or gars MOs, or treated with CKD-504 or FDA-approved drugs. The merged images are magnified from the images in the rectangular regions. Scale bars = 50 μm. (B-D) Comparisons of presynapse (B), postsynapse (C), and NMJ (D) signal ratios within the ROI among zebrafish embryos injected with control MOs (n = 29), gars MOs (n = 17), gars MOs with vorinostat (n = 18), pomiferin (n = 41), or CKD-504 (n = 18). Statistical significance was assessed using one-way ANOVA followed by Tukey’s post hoc test. *P < 0.05; **P < 0.01; ***P < 0.001. ns, non-significant. (E and F) Comparison of NMJ innervation in the presynaptic area (E) and postsynaptic (F) areas among zebrafish embryos injected with control MOs (n = 24); gars MOs (n = 22); and gars MOs with vorinostat (n = 16), pomiferin (n = 36), and CKD-504 (n = 36). Statistical significance was determined using one-way ANOVA followed by Tukey’s post hoc test. *P < 0.05; **P < 0.01; ***P < 0.001. ns, non-significant.

Figure Data
Acknowledgments
This image is the copyrighted work of the attributed author or publisher, and ZFIN has permission only to display this image to its users. Additional permissions should be obtained from the applicable author or publisher of the image. Full text @ Mol. Cells