IMAGE

Fig. 3

ID
ZDB-IMAGE-220727-43
Antibodies
Source
Figures for Jeong et al., 2022
Image
Figure Caption

Fig. 3

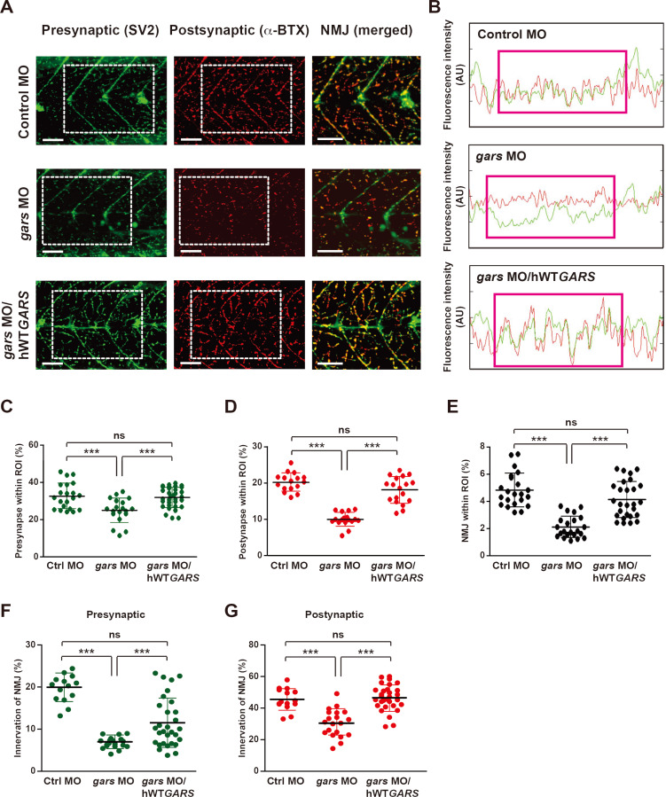
Overexpression of human GARS restores NMJ defects in zebrafish.

(A) Lateral view images after staining with anti-SV2 and α-BTX of the whole-mounted zebrafish injected with control, gars MOs, and human WT mRNA at 84 hpf. The merged images (NMJs) are magnified from the images in the rectangular regions. Scale bars = 50 μm. (B) Comparisons of fluorescence intensity (green, presynapse; red, postsynapse) among MOs and mRNAs injected zebrafish embryos. (C-E) Comparison of presynapse (C), postsynapse (D), and NMJ (E) signal ratios within the ROI among zebrafish embryos injected with control MOs (n = 22), gars MOs (n = 22), and gars MOs with WT (n = 33) mRNAs. Statistical significance was assessed using one-way ANOVA followed by Tukey’s post hoc test. ***P < 0.001. ns, non-significant. (F and G) Comparison of NMJ innervation in the presynaptic area (F) and postsynaptic area (G) among zebrafish embryos injected with control MOs (n = 15), gars MOs (n = 19), and gars MOs with human WT GARS mRNAs (n = 30). Statistical significance was determined using one-way ANOVA followed by Tukey’s post hoc test. ***P < 0.001. ns, non-significant.

Figure Data
Acknowledgments
This image is the copyrighted work of the attributed author or publisher, and ZFIN has permission only to display this image to its users. Additional permissions should be obtained from the applicable author or publisher of the image. Full text @ Mol. Cells